- Accueil
- Volume 21 (2025)
- Numéro 5 : Perception amodale, intersensorialité, ...
- La synesthésie, la phénoménologie et les sens. Pour une théorie de l’expérience synesthésique et de son contenu : le maniérisme perceptif.
Visualisation(s): 229 (1 ULiège)
Téléchargement(s): 34 (2 ULiège)
La synesthésie, la phénoménologie et les sens. Pour une théorie de l’expérience synesthésique et de son contenu : le maniérisme perceptif.

Document(s) associé(s)
Annexes
Résumé
Dans cet article, je veux défendre la thèse selon laquelle la synesthésie est un phénomène (quasi-perceptif) sui generis constituant un rapport original au monde, voire un schème conceptuel propre. Pour ce faire, je présente d’abord ce qu’est la synesthésie, un phénomène pour lequel : la stimulation x (inducteur) relevant d’une modalité sensorielle M1 cause de manière automatique une perception de x avec un ajout sensoriel y (concurrent) qui n’est pas présent dans x et qui relève de la modalité sensorielle M2. Je propose ensuite, après être revenu sur les sens, leurs définitions et fonctionnement, un focus sur les rapports féconds entre le phénomène synesthésique et la tradition phénoménologie incarnée par Sartre et Merleau-Ponty. Enfin, j’explicite ma théorie perceptivo-sémantique de la synesthésie, le maniérisme perceptif. Selon cette théorie, appliquée par exemple à l’audition colorée ou la stimulation de la note de do déclenche une sensation auditive mais aussi une sensation visuelle de bleu chez un synesthète, plutôt que de dire qu’un synesthète voit du bleu à l’écoute d’un do, nous disons « x entend ce do bleue—ment ». Dans ce type d’expérience synesthésique, je soutiens que c’est le mode, l’expérience auditive elle-même qui est modifiée, plutôt que son contenu la note de do, qui elle est maniérisée.
Table des matières
La science au sens strict du terme — la science mathématisable —
est étrangère à tout ce qui a le plus de valeur pour l’être humain :
ses émotions, ses sentiments, ses expériences artistiques ou de la justice,
ses angoisses métaphysiques. Si le monde mathématisable était le seul
véritable, ne seraient pas seulement illusoires les châteaux en Espagne,
avec leurs dames et leurs jongleurs : le seraient aussi les paysages
de la veille, la beauté d’un lied de Schubert, l’amour.
Ou au moins, serait illusoire ce qui en eux nous émeut.
(Ernesto Sabato, Hommes et engrenages)
Introduction. La et les synesthésies, entonnoir conceptuel : pour un usage étroit, et peut-être déflationniste du nom synesthésie et de l’adjectif synesthésique.
1L’étymologie du mot synesthésie est sans doute la chose la mieux partagée sur le sujet. Provenant du grec syn-aesthesis, elle signifie « union des sensations ». À l’instar d’une autre étymologie bien connue, celle de la philosophie comme « amour de la sagesse », c’est évidemment dès la définition de « l’amour de la sagesse » et dans notre cas de « l’union des sensations » que les questions se posent et que les problèmes arrivent. Dans cet article, je voudrais tout d’abord défendre un usage sans doute étroit du nom « synesthésie » et de l’adjectif « synesthésique », afin de le démarquer de ce qu’elle n’est pas : de l’intermodalité, de l’analogie entre des sensations hétérodoxes, un nouveau fonctionnement des sens, un recours linguistique débridé via l’usage de métaphores en art ou esthétique comme synonyme de multimodalité, etc.
2Que faut-il comprendre par « union des sensations » ? Cela implique-t-il une union des sens sur les plans théorique et/ou pratique ? Comment des sensations s’unissent-elles ? La synesthésie est-elle un phénomène sensoriel ou concerne-t-elle aussi la perception et nos activités cognitives ?
3Afin d’étayer notre propos, on étudiera :
4
51. La synesthésie, exemples, critères et typologie : un genre de synesthésie pour trois types de base.
62. Les sensations, les sens et la perception.
73. La phénoménologie et la synesthésie : Sartre et Merleau-Ponty ou l’ancrage perceptif intermodal.
84. Pour une théorie de la synesthésie et de son contenu : le maniérisme perceptif.
9
10Nous commencerons par donner des exemples et proposer une typologie des synesthésies, puis nous préciserons l’espace logique du débat et la méthodologie proposée pour l’étude de la synesthésie. Ensuite, nous nous intéresserons à quelques points concernant les sens, leurs définitions et fonctionnement. Nous insisterons notamment sur les modèles holistes de la perception et leurs limites. Puis, nous présenterons la contribution de deux phénoménologues français, Sartre et Merleau-Ponty, à l’étude de la synesthésie. Enfin, nous présenterons notre théorie perceptivo-sémantique de la synesthésie, nommée le maniérisme perceptif.
11Nous partirons d’une définition minimale de la synesthésie selon laquelle la synesthésie est un phénomène dans lequel soit (i) la stimulation d’une modalité sensorielle A déclenche une sensation dans A de même qu’une sensation additionnelle dans A (dans le cas de la synesthésie unimodale, comme la synesthésie graphème/couleur), soit (ii) la stimulation d’une modalité sensorielle B déclenche une sensation dans B et dans une autre modalité sensorielle C (dans le cas d’une synesthésie bimodale, comme l’audition colorée l’écoute d’une note de do déclenche l’écoute d’un do et une qualité synesthésique, du bleu par exemple).
12Notre théorie soulèvera deux questions sur l’expérience synesthésique et son contenu :
13
14I. Quelle est la nature et le contenu de l’expérience synesthésique ?
15II. L’expérience synesthésique est-elle entièrement perceptive ?
16
17À travers cette théorie, je soutiens la thèse selon laquelle la synesthésie est un phénomène sui generis quasi-perceptif dans lequel la qualité synesthésique vient maniériser la qualité causale de la synesthésie. Dans le cas d’une synesthésie graphème/couleur, la qualité « supplémentaire » présente dans l’expérience phénoménale du synesthète, par exemple la couleur bleue, modifie d’une certaine manière la perception de la qualité sensible qui déclenche la synesthésie, à savoir un graphème. Autrement, selon notre théorie, ici adaptée à l’audition colorée où la stimulation sonore de la note de do déclenchera une sensation auditive mais aussi une sensation visuelle de bleu chez un synesthète, plutôt que de dire qu’un synesthète voit du bleu à l’écoute d’un do, nous disons : « x entend ce do bleue—ment ». Dans ce cas d’expérience synesthésique, nous soutenons alors que c’est le mode, l’expérience auditive elle-même qui est modifiée, plutôt que son contenu la note de do.
1. La synesthésie, exemples, critères et typologie : un genre de synesthésie pour trois types de base.
18Commençons par quelques exemples de rapports verbaux de synesthètes1 :
Je n’imagine pas avoir perçu le « a » d’une autre couleur que le vert, le « e » rouge, etc. (…) Et puis je ne dirais pas : j’associe le « a » au vert mais le « a » EST vert (…). Avant je n’avais même pas à penser que le « i » était bleu. Ce n’est pas quelque chose que je pensais car je n’avais pas réalisé que c’était « anormal ». Quand j’ai découvert ma synesthésie, je me suis mise à réfléchir sur ma vision des choses et je trouvais que le mot association entre graphèmes et couleurs était encore trop faible. Il s’agit vraiment d’essence. Pour moi le bleu est l’essence du « i », tout comme le rouge l’essence du « e » etc.
J’associe à chaque chiffre une couleur, donc à chaque numéro de téléphone ou date historique une palette de couleurs. À chaque note de musique j’associe une couleur, et à chaque altération aussi (ré bémol = orange bleu).
19Étymologie et histoire de la synesthésie2 : si personne ne trouve à redire sur la construction du mot d’origine grecque syn-aesthesis, qui signifie union des sensations, en revanche, la recherche d’une définition consensuelle ou bien encore les modèles d’analyse et d’explication empiriques ainsi que les tenants et les aboutissants de la synesthésie sont loin d’être élucidés. C’est donc un travail sur les distinctions concernant la synesthésie ainsi que sa définition même qui va nous préoccuper dans un premier temps.
20Quantification : les synesthètes constituent environ 4% ou 5% de la population. Cependant, ce chiffre est à prendre avec du recul, car beaucoup de synesthètes ne se savent pas synesthètes et attribuent leur propre synesthésie également aux autres. On remarque aussi une prévalence dans une même famille pour la synesthésie. Cependant et contrairement à la doxa scientifique dominante, l’hypothèse selon laquelle la synesthésie concernerait plus de femmes que d’hommes est remise en cause (cf. Simner & Carmichael, 20153, pour une revue sur la question).
21Typologie par l’exemple : la synesthésie graphème/couleur, l’audition colorée et la spatialisation numérique comptent parmi les synesthésies les plus répandues. À chaque type de synesthésie correspond une réalisation spécifique propre : par exemple, pour une synesthésie de type graphème/couleur, la lettre « i » peut être verte pour un sujet alors que pour un autre elle est bleue. Il y a donc différents types de synesthésie et des différences interindividuelles au sein d’un même type de synesthésie. Cette profusion n’empêche cependant pas une certaine « formalisation » du phénomène au moins de type inducteur/concurrent comme le propose Sean O’Day.
22Nous reprenons le schéma que donne O’Day (2019)4 sur son site internet consacré à la synesthésie, assortie de sa légende ainsi traduite :
Il y a au moins 73 types différents de synesthésies :
Nos données sont basées sur un échantillon de 1143 synesthètes. Les nombres donnés sont les pourcentages de synesthètes qui ont ce type spécifique de synesthésie et non le pourcentage sur la population en général. Environ 3,7% de la population générale présente certaines de ces formes de synesthésies. Ainsi, par exemple, la proportion de personnes ayant une synesthésie graphème/vision dans la population générale est d’environ 1 sur 44 ; ce qui fait qu’à peu près 162 millions de personnes à travers le monde ont une synesthésie graphème/vision (c’est-à-dire des « lettres et chiffres colorés »).

23
24Validation empirique. Depuis Laurens Marks et Richard Cytowic, le sujet a connu un regain d’intérêt mais pour des raisons différentes : pour Marks dans une filiation gestaltiste et pour Cytowic en tant que médecin et neurologue. Les années 1990 ont vu un retour du sujet via Cytowic et l’édition du recueil Synesthesia : A union of senses (2002 ; 1re édition, 1989) et de son fameux The man who tastes shapes (1993), mais aussi Baron-Cohen et Harrison (eds) (1997)5. Plusieurs types d’études psychophysiques, via les paradigmes de pop-out (pour mesurer la saillance visuelle) ou d’effet Stroop (stimuli contradictoires du type bleu, vert), ont permis d’approfondir expérimentalement la synesthésie graphème/couleur notamment (Hubbard, 2005)6. Par exemple, en tâche visuelle de pop-out, les synesthètes graphèmes/couleurs qui associent la couleur rouge au chiffre 3, le vert au 4 et le bleu au 5 voient plus rapidement un triangle rouge formé par les chiffres 3 parmi d’autres chiffres colorés, que les non-synesthètes.
25Au début des années 2000, plusieurs études ont défendu l’existence empirique de la synesthésie d’un point de vue cérébral, c’est-à-dire en première approximation via l’activation de zones cérébrales spécifiques. À partir de ces études, différents modèles d’activité corticale ont été proposés, initialement par Ramachandran et Hubbard (2001a), Ramachandran et Hubbard (2005), Hubbard (2007) et, pour une revue, Bagary et Mitchell (2008)7.
26Il est important de préciser que les modèles empiriques de la synesthésie sont encore à valider et que beaucoup de manipulations en psychophysique et neurosciences mériteraient tout simplement d’être revues tant d’un point de vue théorique que méthodologique.
27À cet égard, nous soulignons ici le travail critique et salutaire entrepris par Jean-Michel Hupé et al. Ces résultats sont — très ! — critiquables comme Jean-Michel Hupé et al. (2011, et Michel Dojat, 2015) et Mathieu Ruiz (2014, thèse de doctorat)8, l’ont remarqué dans différents travaux, notamment sur le fait que les couleurs synesthésiques partageraient les mêmes circuits corticaux que les couleurs réelles. La question est pour nous de savoir en quoi le fait que les couleurs synesthésiques ne partagent pas exactement les mêmes aires corticales et/ou réseaux neuronaux des couleurs « réelles » change notre problème ou remet en question la réalité phénoménale de l’expérience synesthésique. En somme, pour nous, le nombre de témoignages indépendants et s’accordant permet de se passer d’une validation empirique absolue et de fonder notre entreprise philosophique sur l’analyse phénoménologique et les comptes rendus verbaux des synesthètes.
28Enfin, nous pouvons rajouter à cette présentation du phénomène synesthésique sous l’angle empirique des critères explicites pour catégoriser cette notion. Dans une perspective de psychologie expérimentale et opérationnelle, Malika Auvray et Mirko Farina (2017), à la suite de Cytowic (2002), Hubbard (2007), Hotchel et Milan (2008)9 donnent quatre critères pour définir ce qu’est la synesthésie :
29
30I. le couple inducteur/concurrent, un élément déclencheur (inducteur) et une qualité synesthésique (concurrent) ;
31II. idiosyncratique (propre à chaque synesthète) ;
32III. automatique (ne peut-être inhibé) ;
33IV. cohérente dans le temps (elle a toujours été présente et reste la même au cours du temps).
34
35Ces critères d’ordre psychologique rejoignent notre sens étroit de la synesthésie et permettent d’inclure et d’exclure, ce qui convient d’entendre comme « synesthésique ». Par exemple, les synesthésies acquises ne rentrent pas dans la catégorie de synesthésie défendue ici.
Espace logique du débat sur la synesthésie
36L’espace logique autour de la synesthésie se polarise autour de cinq grands axes, d’autres sont sans doute possibles mais nous préférons ne pas les multiplier praeter necessitatem.
37
38I. La synesthésie est un phénomène neurologique qui peut être entièrement compris du point de vue des neurosciences10.
39II. La synesthésie est une variante/modalité de l’intermodalité perceptive11.
40III. La synesthésie est un « sens caché » qui consiste en une capacité à percevoir des qualités multisensorielles inédites12.
41IV. La synesthésie n’est pas une expérience perceptive authentique13.
42V. La synesthésie est (a) un phénomène (quasi-perceptif) sui generis constituant (b) un rapport original au monde, voire un schème conceptuel propre.
43
44La thèse I est éliminativiste, au sens où la synesthésie serait avant tout un phénomène neurologique à base empirique de type « neuronal » et dont l’explication relèverait exclusivement des neurosciences. Les explications du phénomène varient alors selon le modèle neuronal défendu et les différents modes d’investigation des populations de neurones en imagerie cérébrale.
45Si la thèse I est « neurologique », la thèse II peut être dite « psychologique ». Succinctement, l’intermodalité perceptive est l’influence, dès les premières étapes du traitement de l’information sensorielle, d’une modalité perceptive, par exemple la vue, sur une autre, par exemple le toucher. Cette conception « intermodale » de la synesthésie illustre aussi le besoin parfois de rapprocher la synesthésie d’une catégorie psychologique existante, en niant sans doute sa spécificité propre. De plus, elle trouve sa source théorique dans l’idée selon laquelle notre perception est essentiellement intermodale. Ce point sera défendu par plusieurs écoles, dont la Gestalttheorie en psychologie ou bien encore la phénoménologie, par exemple.
46La thèse III, selon laquelle la synesthésie nous propose une configuration inédite du monde via de nouveaux gestalts a été défendue par Cretien Van Campen dans son ouvrage The Hidden Sense (2007). Situant son approche entre Gestalttheorie, phénoménologie et psychologie expérimentale, Van Campen a proposé que la synesthésie soit considérée comme un « sens caché », qui nous offre de nouvelles configurations sensorielles et de nouveaux « gestalts ».
47La thèse IV est une mise en question de la synesthésie comme expérience perceptive. Par exemple, en s’interrogeant sur la nature de l’expérience synesthésique, Macpherson (2007)14 conclut que seule la synesthésie graphème/couleur peut recevoir une interprétation perceptive. Elle défend aussi l’idée selon laquelle la synesthésie constitue un contre-exemple au fonctionnalisme comme modèle général de l’esprit.
48La thèse V est celle que nous défendons. Elle considère la synesthésie comme un phénomène quasi-perceptif sui generis. Pour en rendre compte, nous présenterons notre théorie perceptivo-sémantique de l’expérience synesthésique. Cette théorie dite du maniérisme perceptif concerne à la fois l’expérience synesthésique et son contenu.
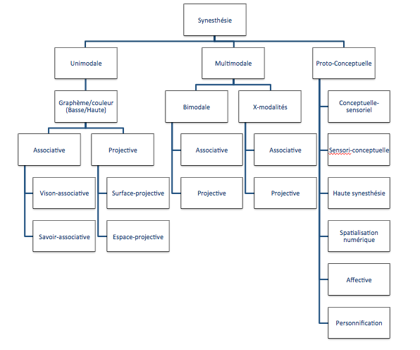
49L’ensemble de ces cinq thèses reconstituées autour de la synesthésie ne constitue évidemment pas un tableau exhaustif du problème mais plutôt une façon de se situer par rapport aux grandes orientations sur le sujet. L’objet de notre point suivant est de préciser au sein de l’espace logique du débat les enjeux théoriques et méthodologiques considérables relatifs à l’étude de la synesthésie.
La synesthésie négative : de ce que n’est pas la synesthésie.
50Nous venons de présenter quelques aspects empiriques de la synesthésie. Ce détour nous a permis de circonscrire ce que nous entendons par « synesthésie ». Aussi, comme nous venons de le voir, ces études sont sujettes à caution et ne permettent pas à elles-seules de rendre compte du phénomène synesthésique. S’il nous semble de prime abord difficile de caractériser l’expérience synesthésique poitivement, nous essaierons néanmoins de le faire avec notre maniérisme perceptif. Nous pouvous cependant déjà dire, à la manière de la théologie négative des médiéviaux, ce que n’est pas la synesthésie.
51
52I. Une pathologie : elle n’est citée dans le DSM-515 (manuel étasunien des troubles mentaux et psychiatriques, 2013) qu’à titre de possibilité induite par intoxication aux hallucinogènes. Dans le glossaire, la définition suivante est donnée :
Une condition dans laquelle la stimulation d’un sens ou d’une voie cognitive entraîne une expérience automatique et involontaire dans un second sens ou voie cognitive.
53
54II. Une illusion ? Une forme d’hallucination ? On peut considérer une illusion comme une disposition d’un objet ou d’une scène à tromper l’agent cognitif qui la perçoit ; pensons à l’exemple de Platon ou un bâton à moitié plongé dans l’eau qui nous apparaît comme tordu. L’objet de l’hallucination quant à lui n’existe que pour l’agent cognitif qui la rapporte. Le philosophe anglais J. L. Austin (1962)16, trace une distinction franche et massive entre ces deux phénomènes, l’un ayant un substrat matériel extérieur pour l’illusion et l’autre non, sans objet, c’est l’hallucination. La synesthésie n’appartient à aucune de ces catégories. En effet, le synesthète ne semble pas trompé par ce qu’il perçoit et n’exploite aucune disposition de l’objet perçu. Autrement dit, si un synesthète associe à une lettre ou un chiffre une couleur non présente graphiquement, il n’est pas trompé par sa synesthésie en tant que telle. On pourrait aussi dire que le synesthète a une hallucination. Cependant, comme nous venons de le dire, l’hallucination n’a aucun support extérieur, alors qu’il y en a bien un support matériel (graphique, visuelle, sonore, gustatif, etc.) dans la synesthésie.
55
56III. De l’intermodalité perceptive ? La synesthésie n’est pas un phénomène d’influence de bas niveau d’une qualité sensible sur une autre comme dans le cas de l’intermodalité perceptive. Plus généralement, Parise et Spence (2013)17 ont mené une étude à grande échelle sur les correspondances intermodales dont la conclusion est que la synesthésie et les correspondances intermodales « pourraient bien constituer deux phénomènes perceptifs différents et éventuellement sans aucun rapport ».
57
58IV. Une association d’idées ? La tentation de faire passer le synesthète pour un associationniste (éventuellement affabulateur !) est grande. Cependant, chez ce dernier, l’expérience se répète, et de plus elle a, comme nous l’avons dit, un fondement empirique qui exclut de conclure à un brassage d’idées ou à un simple ressenti. En prolongement, la synesthésie n’est pas un état de l’imagination (sensorielle ou non), ni une simple croyance.
59
60V. Une métaphore ou une métaphore vive (vivid) ? : La pratique linguistique de la métaphore peut faire rapprocher la synesthésie de la métaphore ou de son expérience. Ici, il faut comprendre la métaphore « vive » non pas au sens de Paul Ricoeur18 mais comme ayant une composante cognitive et expérientielle. La synesthésie n’est pas à proprement parler la transcription expérientielle de métaphores perceptives intermodales. En effet, comme nous le montrerons par la suite, entendre un do bleu n’est pas de la même nature qu’entendre un do aigu ; le rapport spécial entre le do et le bleu dans la synesthésie sera précisément l’objet de notre théorie.
61
62VI. Une faculté particulière ? En catégorisant — sans doute à l’extrême — on pourrait inventer un nouveau refuge pour le synesthète : une faculté psychologique sui generis. Seulement, si faculté il y avait, il faudrait expliquer pour l’ensemble des synesthètes quels sont les avantages cognitifs (exécution de tâches plus rapide, créativité, etc.) dont ils bénéficient, ce qui est loin d’être évident.
63
64VII. Un phénomène pour tester des théories monolithiques de l’esprit ? Il n’est pas sûr que faire de la synesthésie un test pour les théories monolithique de l’esprit tels que le représentationnalisme, le fonctionnalisme ou le modularisme19 soit de prime abord la meilleure leçon à tirer du phénomène en philosophie. Cependant, c’est peut-être sur quelques points locaux, comme la phénoménalité ou le fonctionnement des sens, que l’étude de la synesthésie pourra constituer une bonne heuristique pour réviser quelques croyances sur ces sujets.
65
66La synesthésie négative a pour but de nous dire ce qu’elle n’est pas, ce que nous avons résumé dans les sept points précédemment évoqués. Cependant la synesthésie partage quelques aspects d’autres phénomènes perceptifs tout en s’en démarquant. À ce stade, nous pouvons dire que la synesthésie est un phénomène multipolaire à la fois sensoriel, perceptif et cognitif.
Des différents types de synesthésie dans la littérature
67La littérature issue des sciences empiriques (neuroscience et psychologie expérimentale) sur la synesthésie abonde de distinctions en tout genre sur le domaine que nous ne pouvons toutes détailler ici, nous les mentionnons afin d’envisager l’étendu du domaine. De plus, cette littérature n’est pas du tout unifiée et reflète en réalité des partis-pris théoriques et méthodologiques et certaines distinctions ne se recoupent pas entre elles.
68Prenons pour commencer la distinction entre une synesthésie de bas-niveau et une synesthésie de haut-niveau20 et celle de synesthésie faible et synesthésie forte. La première distinction concerne un aspect conceptuel de la synesthésie, dans le cas d’une synesthésie graphème/couleur de haut niveau le vision du chiffre 5 et la pensée du chiffre 5 ou la vision du chiffre 5 en lettre romane V provoquera une couleur, alors que pour une synesthésie de haut-niveau seul le chiffre 5 induira une couleur. La distinction entre synesthésie faible et synesthésie forte est tout autre ; selon ces auteurs, les correspondances intermodales sont de la synesthésie faible. On le voit, la synesthésie forte, celle que nous appelons synesthésie, est pour ces auteurs une variante de l’intermodalité. Ce que nous récusons, en ce que nous voulons distinguer la synesthésie de l’intermodalité.
69Enfin nous réfutons le terme idéasthésie, et la catégorie de synesthésie développementale. Dans une série d’articles, Nikolic (2009), Jürgens et Nikolic, (2014) Mroczko-Wasowicz et Nikolic (2014), Van Leeuwen, Singer et Nikolic (2015)21 ont voulu insister sur la part sémantique, c’est-à-dire la pensée qui pouvait avoir un rôle dans la synesthésie et aussi sur la possibilité d’acquérir de nouvelles associations synesthésiques. Ils proposent alors le terme d’» idéasthésie » qui, sur le même mode de construction que la synesthésie (syn + aiesthesis = union des sensations), veut dire idea + aiesthesis = sentir les concepts.
70La motivation du modèle de l’idéasthésie repose sur deux points : (i) les types de synesthésies ne sont pas tous eux-mêmes sensitifs-sensitifs mais peuvent être sensitifs-émotionnels ou conceptuels-sensitifs, etc., et (ii) en effet, il y a parfois une part de sémantique ou de pénétration cognitive dans l’expérience synesthésique. De plus, l’apprentissage de nouvelles associations synesthésiques à partir d’une synesthésie déjà présente (innée) semble possible comme le montre l’exemple d’association synesthésique à partir de graphèmes glagolitiques. Cependant, il n’est pas évident que ces résultats militent en faveur d’un changement de nom pour la synesthésie, tout au plus une réorientation de notre compréhension du phénomène, ni non plus d’un changement de paradigme. Enfin, il semble que la synesthésie ne repose pas exclusivement sur des processus de premier ordre (synesthésie procédurale) mais fait également intervenir des processus de second ordre (synesthésie conceptuelle) relevant notamment de la métamémoire.
71Enfin, la synesthésie développementale ne nous apparaît pas être un bon candidat pour constituer une synesthésie en tant que telle. En effet, la catégorie « synesthésie acquise » nous apparaît davantage comme une conséquence pathologique, ou une conséquence de l’ingestion d’un élément chimique causant un phénomène conscient s’apparentant à de la synesthésie, sans en être à part entière. De plus, elle ne répond pas aux critères explicites précédemment cités pour catégoriser cette notion, à savoir (i) le couple inducteur/concurrent : un élément déclencheur (inducteur) et une qualité synesthésique (concurent), (ii) idiosyncratique (propre à chaque synesthète), (iii) automatique (ne peut-être inhibé) (iv) cohérente dans le temps (elle a toujours été présente et reste la même au cours du temps).
72Voici les différentes distinctions :
73
74I. Synesthésie de bas niveau vs synesthésie de haut niveau (low-level vs high-level synesthesia.22
75II. Synesthésie faible vs synesthésie forte (weak vs strong synesthesia)23.
76III. Synesthésie unimodale vs synesthésie multimodale.
77IIIa Synesthésie associative unimodale vs synesthésie projective unimodale.
78IIIb Synesthésie associative multimodale vs synesthésie projective multimodale.
79IV. Synesthésie associative vs synesthésie projective24.
80IVa. Synesthésie voir-associative vs synesthésie savoir-associative (see-associative vs know associative synesthesia ; Ward et al. 2007)25.
81IVb. Synesthésie surface-projective vs synesthésie espace-projective (surface-projective vs spaceprojective synesthesia ; Ward et al. 2007)26.
82Va. Synesthésie vs ideasthésie (Nikolic 2009)27.
83Vb. Synesthésie sensorielle vs synesthésie non sensorielle (ou conceptuelle).
84VI. Synesthésie développementale vs synesthésie acquise (a— perte sensorielle : Armel et Ramachandran 1999 ; b— induction par substance : Brogaard 2013 ; c— substitution sensorielle : Ward et Wright, 2012)28.
85
86Pour se repérer dans cette liste hétéroclite, on peut distinguer deux groupes de distinctions : (A) les distinctions majeures de type (I), (II), (III) (IV) (V) et (VI) et (B) les distinctions mineures, au sens où elles sont des sous-distinctions au sein de distinctions plus fondamentales, de type (IIIa), (IIIb), (IVa), (IVb), (VIa), (VIb), (VIc). Les premières distinctions sont les distinctions mainstream et les secondes des sous-distinctions pouvant les préciser. Cependant, aussi mainstream que soient ces distinctions, notre point de départ est le suivant : représentent-elles autant de définitions implicites de la synesthésie ? Ont-elles un lien entre elles ? Doit-on toutes les conserver ? Une unification de ces distinctions est-elle possible29 ?
87Ces distinctions soulèvent en fait autant de questions sur la nature de la synesthésie : S’agit-il avant tout d’un phénomène neurologique ? Un phénomène psychologique ? Un phénomène neuropsychologique ? Un phénomène sensoriel ? Un phénomène perceptif ? Un phénomène cognitif ? Un phénomène mental ? Et si oui un phénomène mental de quel type ?
88On voit dès lors que trois types de théories (pas nécessairement exclusives) peuvent se faire jour à propos de la synesthésie, comme un phénomène neuronal (type I et type VI), un phénomène psychologique (type II et type IV), ou un phénomène mental ou cognitif (type Va et type Vb).
89Ces distinctions ne constituent pas pour nous l’alpha et l’oméga sur la question et sont issus des sciences empiriques et n’épuisent pas le phénomène ni ne l’explique. Il reste à la charge du philosophe de composer avec l’expérience phénoménologique des synesthètes leur langage de synesthètes et les outils conceptuels de la philosophie.
La structure générale de la synesthésie peut se présenter comme suit :
90A (inducteur) B (concurrent)
91
92A : le déclencheur de la synesthésie
93B : la qualité additive ou synesthésique
94
95Nous notons le caractère essentiellement univoque de la synesthésie, c’est-à-dire qu’elle ne fonctionne que dans un sens. Par exemple dans le cas d’une synesthésie goût/couleur, seul un goût déclenche un goût et une couleur et non l’inverse, une couleur ne déclenchera pas un goût. Après cette présentation essentiellement de travaux empiriques, nous donnons une définition simple de la synesthésie, nous pouvons dire qu’elle est une expérience selon laquelle :
96La stimulation x (inducteur) relevant d’une modalité sensorielle M1 cause de manière automatique une perception de x avec un ajout sensoriel y (concurrent) qui n’est pas présent dans x et qui relève de la modalité sensorielle M2.
97Par exemple, dans le cas d’une synesthésie de type audition colorée, M1 est la modalité auditive et M2 la modalité visuelle, et l’écoute d’un son x (note ou bruit) provoque l’expérience d’une couleur y. Dans d’autres cas, M1 et M2 sont en réalité la même modalité sensorielle. Par exemple, dans la synesthésie graphème/couleur, la vision d’un graphème x (une lettre ou un chiffre) provoque l’expérience également visuelle d’une couleur y.
98Cette définition reste cependant partielle en ce qu’elle ne dit rien des synesthésies qui provoquent des émotions (douleur, plaisir), des personnifications ou bien encore des concepts qui évoquent des formes géométriques. Elle instancie cependant un schéma strict et immuable : un inducteur dont l’expérience, perceptive ou non, cause de manière automatique l’expérience, perceptive ou non, d’un concurrent. De plus, la relation inducteur-concurrent est toujours univoque, c’est-à-dire que l’expérience d’un inducteur x est à la source de l’expérience d’un concurrent y, mais que l’inverse ne s’applique pas.
99Les problèmes initiaux qui concernent la synesthésie sont avant tout théoriques et méthodologiques. Si le sujet intéresse principalement les sciences empiriques (neuroscience et psychologie expérimentale), il peut aussi intéresser la philosophie de l’esprit et de la perception. Ces différentes disciplines ne partagent cependant pas les mêmes paradigmes, et le vocabulaire et les concepts utilisés divergent parfois considérablement, ce qui ne facilite en rien l’élaboration d’une théorie unifiée de la synesthésie.
100Nous résumons cependant l’orientation de notre problématique :
101
102Explanandum : que veut-on expliquer ? Le phénomène synesthésique dans sa complexité : phénoménologie, base empirique, rapport entre l’inducteur et le concurrent.
103Explanans : les propositions empiriques explicatives du phénomène synesthésique en lien avec les théories de la perception.
104Definiendum : la synesthésie.
105Definiens : il s’agit de définir le plus exactement possible la nature du phénomène synesthésique au travers des modèles explicatifs dont nous disposons (science empirique, phénoménologie et philosophie de l’esprit notamment).
Bilan
106La base du travail sur la synesthésie est composée de travaux empiriques en ce qu’ils nourrissent l’explication du phénomène à un niveau empirique et qu’ils permettent de sonder le phénomène au plus près et d’en valider certains aspects. Cependant, en ce qui concerne la philosophie, notre source sera surtout les comptes rendus philosophiques et l’arsenal de la phénoménologie, de la philosophie de l’esprit et de la perception. À cet égard, nous proposons une tripartition des comptes rendus des synesthètes :
107
108Les comptes rendus d’expérience : les rapports verbaux des sujets eux-mêmes. Dans le cas des synesthètes, il s’agit des descriptions verbales, en première personne, de leur synesthésie.
109La phénoménologie apparente : « S m’apparaît comme y ». C’est un compte rendu de la manière dont les choses et leurs qualités sensibles apparaissent aux sujets.
110La phénoménologie élusive ou évanescente : la manière de percevoir d’un sujet peut être imprécise, intuitive mais indique néanmoins un point de vue ou une perspective subjective propre.
111
112D’une façon inattendue et en empruntant des chemins théoriques et méthodologiques différents l’étude de la synesthésie pourrait parachever ce vieux rêve de la naturalisation de la phénoménologie poussé à l’extrême en neurophénoménologie ! (Cf Petitot et al, 2002)30. En tout cas, l’étude de la synesthésie rappelle les liens intrinsèques entre philosophie, psychologie et l’école phénoménologique. Sartre et Merleau-Ponty, en leurs temps, illustreront à point nommé la fécondité de ces liens et l’interdisciplinarité.
Voici le schéma final de la synesthésie : un seul genre pour trois types de synesthésie.

2. Les sensations, les sens et la perception
113La synesthésie ou « union des sensations » (étymologiquement, syn-aesthesia) fait appel à un fonctionnement des sens singulier. En effet, selon sa définition minimale, elle engage pour un sens stimulé (par exemple, l’audition) une expérience quasi-perceptive dans un autre sens (par exemple, la vision). Plus généralement, nous pouvons dire que la synesthésie est un phénomène à la fois sensoriel, perceptif et cognitif comme dans le cas d’une synesthésie concept/sensorielle ou l’expérience d’un concept est associé à une forme géométrique. Si, bien-sûr, ces trois niveaux du phénomène sont liés tant à un niveau fonctionnel que théorique, c’est le versant sensoriel, et plus précisément les sens eux-mêmes, que nous allons maintenant aborder. Cette question s’incarne autour de trois grands types de questions :
114
115I. L’épistémologie des sens : Quelles sont les conditions d’individuation et selon quels critères ?
116II. Le fonctionnement des sens. Comment un sens ou les sens fonctionnent-ils ?
117III. La nature des sens : y a-t-il une ontolongie des sens ? Une définition des sens a priori est-elle possible et selon quels critères ?
118
119Ces trois questions étant liées intrinsinquement, nous n’aborderons en guise de présentation que les questions I et II. Aussi, et en rapport avec notre sujet (la synesthésie), nous posons trois questions :
120
121I. La synesthésie est-elle un argument en faveur des sensibles communs ?
122II. La synesthésie est-elle une nouvelle forme de sensorialité ou un sens caché ?
123III. La synesthésie est-elle une forme d’intermodalité de la perception ?
124
125La question de l’individuation des sens et de la distinction entre sensible propre et sensible commun trouve son origine chez Aristote dans le De Anima, au livre II et III31.
126Dans le De anima, au livre II, après avoir défini les cinq sens externes classiques, Aristote propose une distinction entre sensibles propres et sensibles communs : « J’entends par sensible propre celui qui ne peut être senti par un autre sens et au sujet duquel il est impossible de se tromper ». Définis comme tels, les sensibles propres se caractérisent par ce qui est spécifique à chaque sens : la couleur pour la vue, le son pour l’ouïe, la saveur pour le goût, le poli et le sec pour le toucher (l’odorat n’est pas précisé). Les sensibles communs incluent le mouvement, le repos, le nombre, la figure, la grandeur. Comme Aristote le précise, « les sensibles de ce genre ne sont propres à aucun sens, mais sont communs à tous ». Au livre III, Aristote ajoute le sens commun, l’aisthèsis koinè. Afin d’éviter tout malentendu, précisons qu’il ne s’agit pas d’un sixième sens (malgré l’intitulé du livre) mais plutôt d’une faculté qui a trois principales fonctions32 :
127
128I. La perception des sensibles communs, à savoir ceux qui ne concernent pas en propre les cinq sens externes.
129II. La conscience réflexive, c’est-à-dire le fait d’avoir conscience de ce que l’on perçoit et que l’on perçoit.
130III. La discrimination sensorielle, ce qui permet de faire la différence entre les différentes qualités perçues.
131
132Le sens commun est donc plus une faculté générale qu’un sens externe parmi d’autres. Il rend possible et unifie l’activité perceptive humaine. À cet égard, Jacques Brunschwig33 (1991) suggère la possibilité d’une autre traduction d’aisthèsis koinè par « sensation commune » plutôt que par « sens commun ». Nous notons aussi avec Brunschwig que cette faculté semble très chargée du point de vue de ses attributions. En tous cas, nous conservons la distinction entre sensibles propres et sensibles, qui au regard de l’expérience synesthésique semble parfois bafouée au regard de la qualité additive dite synesthésique.
133La notion d’individuation des sens a trouvé sa formulation contemporaine dans le locus classicus de H. P. Grice (1962)34. Dans cet article, Grice introduit quatre principes généraux pour individuer les sens :
134
135I. Propriétés perçues : le contenu sensible propre. Le critère des propriétés perçues correspond aux critères du contenu, à savoir la couleur pour la vue, le son pour l’ouïe, les odeurs pour l’odorat, la pression et la température pour le toucher ou le sucré et le salé pour le goût.
136
137II. Phénoménologie/qualia : le caractère introspectif de l’expérience de chaque sens. La phénoménologie concerne le type d’expérience lié à chaque sens. Il y a un effet particulier que cela fait de voir une couleur, de sentir l’odeur d’une rose, de toucher un ballon en cuir, etc.
138
139III. Stimulus : un stimulus particulier pour chaque sens. À chacun des cinq sens correspond un type de stimuli particulier, à savoir la lumière pour la vue, les ondes sonores pour l’ouïe, le contact pour le toucher, etc.
140
141IV. L’organe sensoriel : chaque sens a son organe et sa connexion propre au cerveau. À chacun des cinq sens correspond un organe particulier, à savoir l’œil pour la vue, les oreilles pour l’ouïe, la peau pour le toucher, le nez pour les odeurs et la langue pour le gout. Et chaque sens est bien sûr « raccordé » au cerveau, même si les processus de traitement de chaque sens différent grandement.
142
143Ces quatre critères constituent une base de départ pour l’élaboration de distinctions entre les sens. Après cette brève exposition, nous nous rendons compte que ces critères s’avèrent insuffisants même s’ils permettent de fixer le cadre du débat. Voici succinctement quelles en sont les raisons pour chacun des critères énoncés plus haut.
144Le critère des propriétés perçues est battu en brèche par l’existence de sensibles communs. Je peux par exemple percevoir la rondeur d’un ballon de football par la vue ou par le toucher. Le critère des qualia ou de la phénoménologie insiste sur le fait qu’il pourrait exister une expérience particulière propre à chaque sens, de sorte que la rondeur de mon ballon, perçue par la vue ou le toucher, n’est pas la même, et n’implique pas le même mode de présentation. La rondeur visuelle ou la rondeur tactile constitueraient alors deux aspects différents de rondeur. Cette hypothèse, selon laquelle il exister de manière hétérogène un monde visuel et un monde tactile, semble peu plausible.
145Le critère des stimuli est contesté par l’exemple classique des radiations électromagnétiques qui concernent à la fois la perception visuelle et la perception thermique.
146Enfin, le critère de l’organe sensoriel s’établit assez aisément sur la base du sens commun, dans la mesure où les organes sont observables : les yeux pour la vue, les oreilles pour l’ouïe, etc. La difficulté majeure consistera à expliquer pourquoi nous n’en aurions pas d’autres, et comment classer certains organes dont ceux mentionnés en éthologie : les ocelles des abeilles, le nez étoilé de la condylure (une sorte de taupe), l’écholocation par sonar des chauves-souris et des dauphins, etc.
147Le débat peut dans un premier temps se polariser autour de ces quatre critères et de leurs critiques. Il existe d’autres critères, que nous nommons simplement ici, d’ordre théorique : la croyance35, l’organe scientifique36, l’apport de l’éthologie et les sens hétérodoxes37, le mode exploratoire (O’Regan et Noë 2001)38. En lien avec notre sujet, la synesthésie, il est important de retenir que ces quatre critères malgré leurs relatives imperfections constituent un cadre pour exprimer ce que sont les sens et leurs définitions et leurs fonctionnements.
Sens et holisme perceptif : l’unité des sens chez Werner.
148Après cette introduction à l’épistémologie des sens via Aristote et Grice, nous allons nous tourner vers le fonctionnement des sens et plus particulièrement vers ce que l’on appelle le holisme perceptif, c’est-à-dire des théories prônant la perception comme un tout fondé sur le fonctionnement des sens en commun39.
149Le psychologue Hans Wermer, dans l’article « L’unité des sens » (1934), défend que notre perception n’est jamais basée sur une modalité sensorielle mais sur une unité des sens. S’inscrivant dans la mouvance théorique des psychologues de la Gestalttheorie40, il conçoit la perception comme un tout. Il explique qu’il existe des analogies entre les sens et défend la thèse de leur fonctionnement en commun. La nature des arguments est linguistique (via nos descriptions verbales) et s’appuie sur des travaux psychophysiques (certes quelque peu surannés) de son époque. Werner écrit :
En premier lieu, il existe des qualités antérieures à la différentiation des divers domaines sensoriels et qu’on peut appeler phénomènes intersensoriels ; en second lieu que ces qualités intersensorielles manifestent leur réalité dans l’influence réciproque des phénomènes sensibles de modalité différente. (…)
Nous pouvons donc dire : le lien intime des sens, l’existence de qualités intersensorielles comme la clarté, l'intensité, la rugosité, etc., tout cela est fondé sur le fait que l’organisme psycho-physique réagit dans sa totalité, avant toute séparation en sphères distinctes de sensibilité. (...) Les sens différenciés se développent à partir d'une sensibilité générale unique, synesthésique41.
150On peut identifier deux types de thèses défendues par Werner :
151
152I. Il existe un niveau de sensibilité générale en amont (a priori, et non comme résultante d’une représentation mentale), un espace commun (que l’on peut rapprocher des sensibles communs d’Aristote).
153II. Les sens travaillent toujours ensemble ; c’est le « holisme » de la sensorialité, selon lequel la distinction entre les sens n’a pas de réalité phénoménologique.
154
155Si effectivement la thèse I est pertinente, nous verrons par la suite que le niveau de sensibilité générale se situe aussi en aval et non exclusivement en amont, c’est-à-dire qu’il peut-être le produit d’une représentation mentale. Néanmoins, en vertu de II, que des études empiriques plus récentes (Driver et Noesselt, 2008 pour une revue42) semblent accréditer, le cortex cérébral est peut-être intrinsèquement multimodal, c’est-à-dire que les sens ne fonctionnent pas de manière cloisonnée.
Les sens et le caractère spatiale des sensations : Merleau-Ponty et Nogué
156Dans Sens et non-sens (1948, 1966)43, Merleau-Ponty écrit :
C’est un lieu commun de dire que nous avons cinq sens et, à première vue, chacun d’eux est comme un monde sans communication avec les autres. La lumière ou les couleurs qui agissent sur l’œil n’agissent pas sur les oreilles ni sur le toucher. Et cependant on sait depuis longtemps que certains aveugles arrivent à se représenter les couleurs qu’ils ne voient pas par le moyen des sons qu’ils entendent.
157Dans cet extrait tronqué, sur lequel nous reviendrons en lien avec la synesthésie, Merleau-Ponty défend cette assertion issue du sens commun selon laquelle l’être humain possède bel et bien cinq sens pour la perception, tout en insistant sur la thèse de l’anti-cloisonnement du fonctionnement des sens. On retrouve également l’idée des cinq sens du sens commun chez Aristote44 et aussi chez Thomas Reid45. On notera également avec Michel Malherbe (1991)46, dans son essai II « Le sensible même », ce point classique de La phénoménologie de la perception de Merleau-Ponty : « Toute sensation est spatiale ». Cette assertion forte nous indique qu’une perception sensorielle est dotée d’un contenu spatial, d’une délimitation dans l’espace comme dans le cas du rôle discriminatoire de la couleur. Aussi, ce point semble converger vers une taxinomie des sens dite « du point de vue de l’organe », c’est-à-dire que les sens ont une composante intrinsèquement externe. Nous retrouvons alors les fameux cinq sens du sens commun.
158Jean Nogué (1898—1940), philosophe français, nous offre une version personnelle et stimulante de la phénoménologie47 sur le sensible. Dans son ouvrage La signification du sensible (1936)48, Nogué nous présente une théorie des sens fondée sur les variations du contenu spatial. Indépendante de la phénoménologie husserlienne ou merleau-pontienne, Nogué décrit les cinq sens suivant leurs structures spatiales, les modèles sensibles et les qualités perçues. Nogué résume son analyse dans le tableau suivant 49 :
|
STRUCTURES SPATIALES |
MODELES SENSIBLES |
QUALITES PERCUES |
|||
|
Intus et extus |
Goût et dégoût |
Saveurs |
|||
|
Limite |
Impression |
Contact |
|||
|
Région |
Influx |
Sens thermique |
|||
|
Source |
Effluve |
Odeurs |
|||
|
Sources à distance définie |
Polyphonie |
Sons et bruits |
|||
|
Volumes fermés |
Corps |
Toucher enveloppant |
|||
|
Configuration |
Panorama |
Couleurs |
|||
159L’idée générale est que les cinq sens ont une structure spatiale spécifique, qui nous informe par exemple de la localisation de la source pour l’odorat, l’ouïe et la vue sans avoir recours au contact physique à l’inverse du toucher et du goût. Nogué distingue ainsi deux types de contenus : un contenu qualitatif et un contenu spatial, c’est-à-dire des qualités sensibles et leur classe de correspondance spatiale. Son tableau montre le caractère essentiellement spatial de la sensation et à ce titre s’en tient aux cinq sens externes habituels. Plus généralement dans cet ouvrage, Nogué s’interroge sur la signification du sensible, et défend systématiquement le rôle de la motricité et des « conduites spatiales » dans la perception du sensible. Il insiste ainsi sur les mouvements kinesthésiques pour la représentation et la classification théoriques des qualités sensibles.
160En insistant sur l’aspect spatial dans la sensation et dans la perception, Merleau-Ponty et Nogué, malgré leurs divergences théoriques, ont inscrit leur parti pris sur les sens en accord avec le sens commun. Comme nous l’expliquerons dans la partie sur le fonctionnement des sens, ce parti pris conduit à ce que l’on appelle un holisme perceptif, qui prescrit que la perception doit s’envisager comme un tout. Aussi, nous ne manquerons pas de souligner la proximité de ces points de vue avec la Gestalttheorie contemporaine à ces auteurs.
Lawrence Marks : synesthésie faible/synesthésie forte et intermodalité
161La distinction entre synesthésie faible et forte est due aux psychologues Gail Martino et Lawrence Marks (Martino et Marks 2001, Marks 2013, Marks et Mullvenna 2013)50.
162À cet égard, dans un article de recension sur la synesthésie et ses propres recherches pionnières51 dans le domaine, Marks (2013)52 dresse un portrait des différents débats sur la synesthésie. Outre qu’il réaffirme sa distinction entre synesthésie faible et synesthésie forte, il opère néanmoins un changement de sémantique et parle ici de tendances synesthésiques (synesthetic tendencies). Il précise ensuite qu’une tendance synesthésique ne fait pas la synesthésie, même si, hélas, elle continue d’en porter le nom ! Malgré tout, cette réserve n’est pas pour autant un frein, car Marks met en évidence des mécanismes communs entre les tendances synesthésiques et la synesthésie elle-même. Ces mécanismes concernent bien sûr les liens supposés entre intermodalité et synesthésie.
163Très simplement, le raisonnement est le suivant. La synesthésie partage des mécanismes avec le phénomène de l’intermodalité perceptive. Les tendances synesthésiques ont à voir avec l’intermodalité perceptive. Elles ont donc un lien très vague avec la synesthésie mais un lien quand même, ce qui explique pourquoi les tendances en question ont été qualifiées de synesthésiques.
164Reprenons la définition donnée dans l’abstract de Martino et Marks (2001) 53 :
La synesthésie « forte » est définie par une image vive dans une modalité sensorielle en réponse à une stimulation dans une autre. La synesthésie « faible » est définie par des correspondances intermodales au travers du langage, des similarités perceptives, et interactions perceptives durant le processus de traitement de l’information.
165Selon la définition de ces auteurs, la synesthésie forte est définie par une image vive dont ils nous disent qu’elle est en fait la qualité synesthésique d’une synesthésie, comme une couleur ou une forme, et qu’elle est dynamique, c’est-à-dire qu’elle varie selon la puissance de l’inducteur. Cependant, ils ne précisent pas par exemple si cette image est le produit de l’imagination sensorielle ou de quoi que ce soit d’autre, simplement qu’elle est peut-être une impression forte de couleur, forme etc. De plus, leur définition de la synesthésie forte semble exclure la synesthésie graphème/couleur, puisque celle-ci ne concerne qu’une seule modalité perceptive (la vision).
166Quant à la synesthésie faible, elle est présentée plutôt comme une tendance synesthésique, et concerne davantage les similarités ou correspondances sensorielles que l’on peut trouver dans le langage ou vivre dans l’expérience de manière contingente.
167Ensuite, malgré des différences phénoménologiques importantes, Marks soutient que ces deux formes de synesthésies ont des mécanismes perceptifs communs dans la sensation, c’est-à-dire l’expérience vécue de correspondances sensorielles.
168Cette approche de la synesthésie, très intermodale, ne peut être acceptée dans son intégralité. Si la synesthésie partage quelques points avec le phénomène de l’intermodalité, compris comme l’influence d’un sens sur un autre à un niveau précoce de la perception, nous émettons deux critiques majeures :
169
170I. L’expression « synesthésie faible », définie par Marks et Martino « par des correspondances intermodales », est trompeuse en ce qu’elle intègre des phénomènes qui ne sont pas strictement synesthésiques mais seulement, au mieux, de manière analogique.
171II. Marks (2013)54 déclare que la synesthésie faible peut nous aider à expliquer la production et la compréhension des « métaphores intermodales (synesthésiques) ».
172
173Dans la théorie de Marks et al, « synesthésique » et « intermodal » semblent être utilisés comme synonymes, mais surtout l’explanandum n’est plus la nature de l’expérience synesthésique elle-même mais l’utilisation de métaphores linguistiques impliquant le domaine des qualités sensibles. C’est évidemment une thèse que nous récusons, et notre théorie du maniérisme perceptif entendra montrer que la synesthésie n’est pas de l’intermodalité.
Bilan
174Dans cette partie sur les sensations, les sens et la perception, nous avons esquissé leurs définitions, critères d’individuation et leurs fonctionnements. L’idée est de souligner comment une définition des sens et de leurs fonctionnements pouvait influencer une approche de la synesthésie notamment rapprochée du phénomène de l’intermodalité. À ce stade, il est utile de préciser que la définition de l’intermodalité — et ses usages — n’est pas toujours unifiée ou stabilisée à travers les auteurs que ce soit dans le cadre de la psychologie ou de la philosophie. En effet, ce terme peut recouvrir des phénomènes hétérogènes à différentes étapes du processus perceptif, comme des effets d’influence d’une modalité à l’autre, d’intégration multisensorielle ou de similarité. En tous cas, nous avons souligné que la synesthésie n’est pas de l’intermodalité perceptive et que ces deux phénomènes sont bien distincts l’un de l’autre. Nous avions aussi posé trois questions sur les rapports entre sensorialité et synesthésie auxquelles nous répondons maintenant :
175
176I. La synesthésie est un argument en faveur des sensibles communs ?
177II. La synesthésie est-elle une nouvelle forme de sensorialité ou un sens caché ?
178III. La synesthésie est-elle une forme d’intermodalité de la perception ?
179
180I. Cette question se pose pour les synesthésies bimodales où deux modalités sensorielles hétérogènes sont impliquées. Selon notre exemple d’audition colorée, la modalité visuelle et la modalité auditive sont impliquées. Un synesthète peut par exemple à l’écoute d’un ré voir du rouge, ou d’un accord de sol du vert, etc. L’idée est que derrière une synesthésie audio-visuelle se cache une correspondance entre les domaines sonore et visuel et que cette correspondance nous montre l’existence de sensibles communs entre modalités perceptives. Plus précisément, il s’agit d’un nouveau type de sensibles communs d’ordinaire étrangers à la modalité perceptive concernée. En effet, d’aucune manière je ne peux avoir accès aux couleurs par l’audition contrairement à la forme que je peux percevoir par la vue ou le toucher. Malheureusement, au vu des différences interindividuelles pour une seule et même synesthésie, les correspondances entre le monde auditif et le monde visuel restent circonscrites à chaque synesthète et ne révèlent rien de nomologique sur les correspondances entre son et vision.
181II. Deux hypothèses peuvent poser la synesthésie comme un nouveau sens et la synesthésie comme un sens caché, selon la thèse de Cretien van Campen (2007)55.
182La première question vaut pour les deux types de synesthésies, celles de bas et de haut niveau. Pour une synesthésie de type graphème/couleur, on peut se poser la question de savoir, au vu de la permanence du phénomène, si ce type de synesthésie ne correspond pas à un sens visuel de la coloration des lettres ou des chiffres. En effet, la vision de certaines lettres ou certains chiffres est systématiquement, automatiquement et de manière définitive associée à une couleur. C’est par extension seulement du concept de vision que nous nous demandons si ce sens de la vision particulier des graphèmes en constitue véritablement un. La question se pose de la même façon pour une synesthésie d’audition colorée où l’on peut se demander si nous n’avons pas affaire à un sens audio-visuel en tant que tel. Si pour certains synesthètes la coloration de certaines lettres (voyelles) aide pour l’orthographe, ceci reste relatif à chaque synesthète. Il en va de même pour les synesthésies bimodales, qui ne semblent pas encourager le développement de telles ou telles facultés techniques ou artistiques. À ce stade de notre recherche, nous sommes très prudents quant à l’idée de parler d’un sens (homogène) de la synesthésie.
183Cependant, Cretien van Campen (2007)56 émet l’hypothèse que la synesthésie est un sens caché, notre propre sens caché. Cette hypothèse repose sur l’idée que la synesthésie révèle quelque chose de caché de la structure du monde via des correspondances inédites entre diverses qualités sensibles. Cette thèse nous apparaît trop forte car elle surestime le degré de généralisation des correspondances synesthésiques qui en réalité, comme nous l’avons dit précédemment, sont contingentes et relatives à chaque synesthète.
184III. La synesthésie et l’intermodalité partagent une propriété commune, celle d’impliquer la perception de deux qualités sensorielles différentes en même temps. Cependant, l’intermodalité concerne davantage les influences d’une modalité perceptive sur une autre, comme c’est le cas avec l’effet McGurk57 ou l’exemple du ventriloque. De plus, contrairement à l’intermodalité où deux stimuli appartenant à des modalités sensorielles différentes se trouvent dans l’environnement, l’expérience synesthésique n’est que le produit d’un seul stimulus issu de l’environnement. L’intermodalité de la perception requiert par exemple un stimulus sonore et un stimulus visuel dont l’un influence l’autre dès les premières étapes du traitement perceptif. Pour la synesthésie, un seul stimulus dans l’environnement déclenche une réponse dans la modalité sensorielle concernée et dans une autre, par exemple, un son provoque une perception d’un son et d’une couleur.
3. Phénoménologie et synesthésie ou l’ancrage perceptif intermodal
185C’est d’abord chez deux phénoménologues du milieu du XXe siècle, Jean-Paul Sartre et Maurice Merleau-Ponty, que l’on trouve plusieurs références au phénomène synesthésique à proprement parler. Aussi, de par leur centre d’intérêt, à savoir la philosophie de la perception et de l’imagination, ces derniers ont proposé une théorie phénoménologique de la perception influencée par Husserl et par la Gestalttheorie. Dans cette partie sur la synesthésie et la phénoménologie, nous aborderons l’exemple du « tapis laineux » des phénoménologues à travers le rôle de l’imagination dans la perception ainsi que l’intermodalité perceptive. Plus précisément, pour reprendre la terminologie du phénoménologue et historien de la phénoménologie Jacques English58, il est évident que Sartre insiste sur la modalité imaginative pour rendre compte de différents phénomènes perceptifs alors que Merleau-Ponty insiste sur le rôle prépondérant de la modalité perceptive.
186Nous verrons ensuite comment Sartre et Merleau-Ponty ont traité respectivement du phénomène de la synesthésie.
187Dans L’imaginaire (1940)59, Sartre écrit :
L’artiste, même s’il se préoccupe uniquement des rapports sensibles entre les formes et les couleurs, a précisément choisi un tapis pour redoubler la valeur sensuelle de ce rouge : des éléments tactiles par exemple doivent être intentionnés à travers ce rouge, c’est un rouge laineux, parce que le tapis est d’une matière laineuse ; sans ce caractère « laineux » de la couleur, quelque chose serait perdu. Et certes le tapis est peint là pour le rouge qu’il justifie et non le rouge pour le tapis. Mais si précisément Matisse a choisi un tapis plutôt qu’une feuille de papier sèche et glacée c’est à cause de l’amalgame voluptueux que constitueraient la couleur, la densité et les qualités tactiles de la laine. Par suite on ne peut jouir véritablement du rouge qu’en le saisissant comme rouge de tapis, donc comme un irréel.
188C’est dans la conclusion de L’imaginaire que Sartre vient appuyer sa thèse de l’œuvre d’art comme un irréel. Cependant, c’est moins ici l’aspect esthétique qui nous intéressera que le caractère laineux du rouge60 dont parle Sartre. En effet, à moins de recourir à une métaphore, le rouge laineux n’existe pas ; seule la couleur rouge existe et ses attributs sont la luminosité, le contraste, le reflet, etc. Le rouge laineux est donc l’association de deux modalités perceptives distinctes, la vue pour le rouge et le toucher pour la texture laineuse. Dans une certaine mesure, ce rouge laineux pourrait passer comme quasi synesthésique, mais même s’il ne constitue pas une perception synesthésique à proprement parler, ce qui nous intéresse ici est le lien, dans l’expérience, entre la couleur rouge du tapis et son caractère laineux. Il semblerait que dans le cadre du déploiement de l’intentionnalité en ses trois modalités, perceptive, imaginative et signitive (English, 1994, 2006)61, le rouge laineux mobilise à la fois les modalités perceptive et imaginative pour le signifier ou le saisir comme irréel selon Sartre.
189Le rouge laineux est donc une métaphore perceptive intermodale faisant intervenir deux modalités perceptives distinctes, à la savoir la vision et le toucher. D’autres exemples viennent à l’esprit : on peut dire d’un son de guitare qu’il est tranchant ou d’un son de clavier qu’il est vaporeux. Là aussi, comme dans l’exemple du tapis laineux, ce type de métaphores musicales fait intervenir des modalités perceptives de registres différents.
190Nous voudrions soulever un point ici : le rôle de l’imagination dans la construction de métaphore intermodale. On le sait, Sartre a opéré une distinction franche entre perception et imagination ; de ce fait, si nous percevons le rouge comme un irréel, c’est parce qu’il est le produit de l’imagination et non simplement de la perception. La question est de savoir quelle est la part de la perception et de l’imagination dans l’expérience du rouge laineux. S’il nous paraît difficile de donner une réponse satisfaisante à cette question maintenant, notons cependant que la saisie du rouge du tapis comme rouge laineux est une construction. Le rouge laineux n’est pas donné comme l’est un rond de couleur rouge. Et c’est son caractère construit, ou métaphorique, qui lui confère dans le cadre sartrien son caractère irréel. Dès lors, la métaphore intermodale est une construction due à l’imagination et non seulement à la perception comme dans le cas de l’intermodalité véridique où des processus perceptifs de bas-niveau s’influencent les uns les autres62.
191Dans la Phénoménologie de la perception (1945), Merleau-Ponty explique qu’» une couleur n’est jamais simplement une couleur mais couleur d’un certain objet, et le bleu du tapis ne serait pas le même bleu s’il n’était un bleu laineux »63. À la suite de Sartre, Merleau-Ponty semble défendre, avec l’exemple du bleu laineux, une thèse similaire sur les rapports entre couleur et matière. La similitude n’est cependant que partielle car ce qui intéresse Merleau-Ponty est davantage l’enjeu proprement perceptif que sous-entend la référence au bleu laineux. En effet, Merleau-Ponty est un lecteur de Werner, dont il décrit en de nombreuses occurrences sa théorie selon laquelle, pour reprendre le titre de l’un de ses articles, il y a une unité des sens. Elle se traduit par la prise de position selon laquelle un sens ne fonctionne jamais seul et toute perception est déjà structurée. En cela, Werner est dans la lignée de la Gestalttheorie défendant une approche unifiée des sens et une théorie de la perception anti-atomiste. Citons Merleau-Ponty dont la formule suivante résume son propos : « Les sens communiquent entre eux en s’ouvrant à la structure des choses ».
192Merleau-Ponty est également sous l’influence de la philosophie de Wilhelm Schapp64, élève de Husserl dont il cite aussi les travaux. Son influence est double, et concerne sa philosophie des couleurs et ses exemples de cas de synesthésies. Maurice Elie résume ainsi à grands traits la philosophie des couleurs de Schapp en faisant la distinction entre la couleur adhérente à la chose et les effets d’éclaircissement. Elie précise qu’il s’agit là d’une différence de visée intentionnelle en ajoutant que pour Schapp : « La couleur révèle la matérialité de la chose »65. Enfin, le rapport entre la couleur et son objet défini chez Merleau-Ponty est aussi à mettre en lien avec la Troisième recherche logique de Husserl66 « Des touts et des parties », où Husserl présente la notion d’a priori synthétique matériel selon laquelle une couleur n’est jamais isolée et possède toujours un substrat physique.
193C’est donc avec une base perceptive et non imaginative a contrario de Sartre que le « bleu laineux » de Merleau-Ponty doit se comprendre et aussi en précisant le cadre théorique hérité de Werner et de Schapp.
194Pourquoi ce détour par le tapis laineux des phénoménologues ? Car nous pourrions voir dans ces exemples, l’exemple du rouge laineux ou du bleu laineux, des expériences de type synesthésique alors qu’il ne s’agit que d’une illustration de l’imagination perceptive et de l’intermodalité, où la perception qualitative de la couleur (rouge ou bleu) est influencée par l’imagination ou un autre type de représentation sensorielle, la texture (laineuse). Plus précisément ces exemples nous servent à mieux appréhender l’apport respectif de Sartre et de Merleau-Ponty pour l’étude de la synesthésie.
La synesthésie et la phénoménologie : Sartre et Merleau-Ponty
195C’est encore dans L’imaginaire que l’on trouve des références à la synesthésie chez Sartre67, en relation avec la notion de schèmes symboliques et du statut de l’image. La synesthésie dont parle Sartre provient de sa lecture des psychologues, dont la psychologue Auguste Flach et du psychologue suisse Théodore Flournoy68. Dans un premier temps, ce qui intéresse Sartre est la distinction qu’opère Flach69 entre schèmes symboliques et illustrations de la pensée telles que : de simples illustrations de pensée, représentations symboliques, diagrammes, synesthésies ou synopsies (qu’il décrit comme suit : « c’est-à-dire des images provoquées régulièrement par l’audition des noms propres, des voyelles, etc. »). La différence majeure entre schèmes symboliques et illustrations de pensée selon Flach est que seuls les schèmes symboliques sont un produit de la pensée et que les liens dans les autres illustrations de la pensée dont la synesthésie sont de type « associatif ». Sartre70 conteste cette distinction, notamment le caractère associationniste de la synesthésie en donnant l’exemple suivant : « Il en est de même pour les synesthésies, c’est-à-dire pour le cas, par exemple, où une voyelle évoque pour le sujet une certaine couleur. La synesthésie n’est jamais donnée comme produite par une pure association. La couleur se donne comme le sens de la voyelle. » Sartre donne ensuite un exemple en citant directement Flournoy : « Un monsieur de quarante ans, qui éprouve des couleurs très précise pour a, o et u n’en a pas pour i ; il comprend toutefois qu’à la rigueur on puisse voir le son blanc ou jaune mais il estime que pour le trouver rouge, il faudrait avoir l’esprit mal fait et l’imagination perverse. »71 .
196Selon Sartre, Flournoy commet l’erreur d’expliquer les synesthésies par ce qu’il appelle une « identité de fond émotionnelle » en arguant qu’un synesthète ne peut changer de couleur comme il le souhaite et Sartre d’insister sur la couleur de la voyelle : « C’est que, par le fait, la couleur se donne comme le son » en personne » tout juste comme la « mer obscure » se donnait comme le prolétariat en personne. »
197Sans renier l’aspect émotionnel de la synesthésie, Sartre insiste donc aussi sur la résistance logique existante à changer la couleur d’une voyelle pour un synesthète. Sartre parle alors de conscience affective pour enfin conclure qu’il existe un sens symbolique des couleurs dans la synesthésie. Ce sens étant à comprendre comme une compréhension « par le cœur » qui serait aussi à l’œuvre dans les synopsies.
198La synesthésie dont discute Sartre est dite graphème/couleur, c’est-à-dire une synesthésie selon laquelle la perception visuelle ou auditive d’une voyelle ou consonne provoque la perception d’une couleur chez le synesthète. Au-delà du débat qui anime Sartre sur l’analyse de l’image dans la vie psychique, retenons d’abord son opposition à la conception de la synesthésie comme une simple association entre une lettre et une couleur. En effet, il parle de la couleur d’une voyelle comme étant son sens72 c’est-à-dire qu’elle lui est constitutive, et fait partie de ses caractéristiques propres. De plus, l’emprunt à Flournoy fait bien comprendre ce qui sera thématisé par la suite, c’est-à-dire le caractère automatique de la synesthésie et aussi l’aspect émotionnel qu’une synesthésie peut revêtir chez un synesthète. En somme, ce que nous retenons de la synesthésie vue par Sartre est qu’elle n’est pas association, qu’elle est automatique et que la qualité d’une synesthésie se donne comme son sens.
199C’est surtout dans la Phénoménologie de la perception que l’on trouve des références à la synesthésie chez Merleau-Ponty. Ces références sont souvent dues au psychologue Schapp et à Werner pour les explications via sa théorie des sens73. C’est précisément dans la deuxième partie de la Phénoménologie de la perception, intitulée « Le monde perçu », et au point sur le « sentir » que Merleau-Ponty fait une première fois référence à la synesthésie. Nous la reprenons ici74 :
L’intoxication par la mescaline, parce qu’elle compromet l’attitude impartiale et livre le sujet à sa vitalité, devra donc favoriser les synesthésies. En fait, sous mescaline, un son de flûte donne une couleur bleu vert, le bruit d'un métronome se traduit dans l’obscurité par des taches grises, les intervalles spatiaux de la vision correspondant aux intervalles temporels des sons, la grandeur de la tache grise à l’intensité du son, sa hauteur dans l'espace à la hauteur du son.
200Dans cet extrait, Merleau-Ponty fait référence à cette catégorie de synesthésie dite induite par substance. En effet, c’est suite à la prise de mescaline aux propriétés hallucinogènes manifestes qu’un sujet éprouve des sensations dignes de descriptions synesthésiques. Si ces expériences relèvent moins pour nous de la synesthésie au sens strict que de l’hallucination intermodale, elles font ressortir le côté spectaculaire de la synesthésie où les sens semblent dialoguer entre eux sans limites. En effet, dans cet exemple, un son de flûte donne une couleur bleue verte ou celui d’un métronome des taches grises, c’est-à-dire que les sons et les couleurs semblent en isomorphie ou qu’à un son correspond une expérience de type chromatique. Dans les cas de synesthésie non induite, ce genre d’expérience est dit audio-visuel. Ce premier exemple de synesthésie nous fait entrevoir une première chose, à savoir un fonctionnement des sens inédit et la proximité expérientielle qu’il peut y avoir entre synesthésie et hallucination. Considérons une autre référence à la synesthésie chez Merleau-Ponty75 (1945) :
Il y a un sens à dire que je vois des sons ou que j’entends des couleurs si la vision ou l’ouïe n'est pas la simple possession d’un quale opaque, mais l’épreuve d’une modalité de l’existence, la synchronisation de mon corps avec elle, et le problème des synesthésies reçoit un commencement de solution si l’expérience de la qualité est celle d’un certain mode de mouvement ou d’une conduite. Quand je dis que je vois un son, je veux dire qu’à la vibration du son, je fais écho par tout mon être sensoriel et en particulier par ce secteur de moi-même qui est capable des couleurs. Le mouvement, compris non pas comme mouvement objectif et déplacement dans l'espace, mais comme projet de mouvement ou « mouvement virtuel » est le fondement de l’unité des sens.
201Ce deuxième extrait attire notre attention sur une autre particularité de la synesthésie selon Merleau-Ponty, à savoir son arrière-plan théorique. En effet, Merleau-Ponty défend après Werner la théorie de l’unité des sens. Celle-ci prend son origine dans un anti-atomisme perceptif au profit d’un holisme perceptif, selon lequel la perception ne s’effectue jamais par un seul sens mais engage aussi les autres sens et constitue un tout nécessairement structuré. Merleau-Ponty reprendra cette approche intermodale de la perception dans Sens et non-sens (1948, 1966)76, où il écrit :
C’est un lieu commun de dire que nous avons cinq sens et, à première vue, chacun d’eux est comme un monde sans communication avec les autres. La lumière ou les couleurs qui agissent sur l’œil n’agissent pas sur les oreilles ni sur le toucher. Et cependant on sait depuis longtemps que certains aveugles arrivent à se représenter les couleurs qu’ils ne voient pas par le moyen des sons qu’ils entendent. Par exemple un aveugle disait que le rouge devait être quelque chose comme un coup de trompette. Mais on a longtemps pensé qu'il s’agissait là de phénomènes exceptionnels. En réalité le phénomène est général. Dans l’intoxication par la mescaline, les sons sont régulièrement accompagnés par des taches de couleur dont la nuance, la forme et la hauteur varient avec le timbre, l’intensité et la hauteur des sons. Même les sujets normaux parlent de couleurs chaudes, froides, criardes ou dures, de sons clairs, aigus, éclatants, rugueux ou moelleux, de bruits mous, de parfums pénétrants. Cézanne disait qu’on voit le velouté, la dureté, la mollesse, et même l’odeur des objets. Ma perception n’est donc pas une somme de données visuelles, tactiles, auditives, je perçois d’une manière indivise avec mon être total, je saisis une structure unique de la chose, une unique manière d’exister qui parle à la fois à tous mes sens.
202Là encore, Merleau-Ponty dans cet extrait dont nous avons déjà donné le début sur les sens et leur nombre, donne l’exemple de l’intoxication à la mescaline déjà évoquée dans la Phénoménologie de la perception en y reprécisant quelques points, dont la défense de cinq sens pour la perception, et en réaffirmant la thèse de l’anti-cloisonnement du fonctionnement des sens. Il y ajoute l’exemple dû à John Locke dans l’Essai sur l’entendement humain77 selon lequel l’écoute d’une trompette par un aveugle faisait dire à celui-ci qu’il devait s’agir de quelque chose de rouge. Et enfin, après avoir évoqué Cézanne qui disait voir la dureté ou la mollesse et l’odeur des objets, Merleau-Ponty conclut que nous percevons non pas une somme de données sensorielles mais de manière « indivise » un tout donc à la manière des Gestaltistes et de manière structurée78.
203Les exemples de synesthésie discutés par Merleau-Ponty témoignent des sources phénoménologiques et gestaltistes de sa théorie de la perception. Aussi, comme il était courant à l’époque (début et milieu du 20e siècle), la synesthésie est rapprochée de l’intermodalié perceptive, qui concerne des influences entre des modalités sensorielles différentes dès les premières étapes du traitement de l’information sensorielle. En conclusion, la conception de la synesthésie chez Merleau-Ponty regroupe certaines caractéristiques de sa philosophie de la perception que l’on peut résumer comme suit :
204
205I. Un « primat de la perception » ou fondationnalisme perceptif : la perception constitue le socle et le fondement de la cognition humaine.
206II. Un « sentir » pré-sensoriel : cette thèse est à rapprocher de celle de Werner selon laquelle il y aurait un niveau de sensibilité commun qui précède la différentiation sensorielle à proprement parler.
207III. La défense de l’unité des (cinq) sens et de la dimension corporelle de la perception : il y a cinq sens et ceux-ci fonctionnent de concert (pas de modularité sensorielle) et la perception est aussi corporelle, c’est-à-dire incarnée.
208IV. Une perception nécessairement multimodale/intermodale : la perception n’est jamais cloisonnée mais fait intervenir à différents niveaux l’ensemble des sens.
209V. Un anti-atomisme perceptif, et un anti-physiologisme : le niveau d’explication de la science n’est pas suffisant, et la sensation d’un bleu comme Merleau-Ponty le dit ne peut se réduire à celle d’un quale de bleu, mais la perception est toujours celle d’un tout. Enfin, la perception ne peut s’expliquer simplement par référence à des mécanismes physiologiques selon lui.
4. Théorie de la synesthésie. Pour une théorie perceptivo-sémantique de la synesthésie : le maniérisme perceptif
210Le maniérisme perceptif se veut une théorie perceptivo-sémantique de la synesthésie. Cette théorie cherche d’une part à rendre compte de la synesthésie unimodale graphème/couleur ordinaire voire une lettre noire ou un chiffre noir toujours d’une certaine couleur. Et aussi d’un cas très particulier où un synesthète voit un « i » jaune et rouge en même temps. Aussi le maniérisme perceptif veut rendre compte des synesthésies bi- ou multimodales, et d’autre part à montrer que la synesthésie est un phénomène sui generis. Plus précisément, elle se veut une réponse à l’explanadum : quelle est la relation entre l’inducteur et le concurrent à un niveau phénoménologique et à un niveau perceptif dans l’expérience synesthésique ?
211Nous ajoutons aussi : l’expérience synesthésique est-elle entièrement perceptive ?
212D’un mot, la thèse perceptive du maniérisme perceptif est la suivante : l’expérience synesthésique concerne et modifie essentiellement le mode (l’expérience elle-même), et le contenu d’une expérience synesthésique est maniérisé c’est-à-dire que la qualité synesthésique fournit un mode de présentation phénoménale au contenu, le qualiatise.
213Sa formalisation est la suivante :
214
215X (verbe perceptif) A, (B—ment)
216
217X un agent synesthète
218A qualité causale de la synesthésie (inducteur) B qualité synesthésique (concurrent)
219A et B appartiennent à deux espaces qualitatifs distincts
220
221Le maniérisme perceptif est basé :
222
223I. Sur l’adverbialisme philosophique ou la qualité synesthésique est en —ment (Chisholm 1957, Sellars 1968, Tye 1984)79. L’adverbialisme est une théorie philosophique de la perception selon laquelle notre expérience perceptive doit bannir la notion d’objet mental et dont le compte rendu canonique implique l’utilisation d’adverbes en —ment, comme dans « Je vois carré—ment et rouge—ment ». À la différence de l’adverbialisme, dans le cas du maniérisme perceptif, seul la qualité synesthésique est sous la forme adverbiale.
224II. Sur la distinction entre mode et contenu de l’expérience perceptive et du modèle ternaire sujet, acte, objet.
225III. Sur la modification adverbiale en sémantique de l’événement (Davidson, 1967)80 et la syntaxe des adverbes de manière en —ment en langue française (Guimier, 1996 ; Molinier et Levrier, 2000)81.
Les variables et possibilités logiques perceptives de l’expérience synesthésique.
226Nous partons d’un compte rendu d’un synesthète82 qui dit : « mon do est bleu ». Selon notre théorie, le compte rendu adéquat est plutôt que ce synesthète entend ce do bleue-ment. Il y a quelque chose comme un dobleu dont nous devons donner la nature en l’occurrence objet ou événement mental.
227En actant que l’expérience perceptive a un mode et un contenu et en l’adaptant à l’expérience synesthésique du type dobleu, nous avons au moins trois variables pour l’expérience synesthésique :
228
229I. Le mode psychologique : il s’agit de l’expérience perceptive elle-même ; dans notre cas le mode est toujours perceptif. Pour notre exemple, le mode psychologique spécifique est l’entendre.
230II. Le contenu : c’est la partie de l’expérience perceptive qui représente le monde perçu ; il s’agit par exemple du do comme événement vibratoire et source causale de la synesthésie.
231III. L’adverbe de manière en -ment : c’est ici le bleu comme qualité synesthésique qui est adverbialisé en bleue-ment.
232
233Sans prendre pour acquise la théorie de la modification adverbiale, il peut y avoir trois types de modification dans le cadre du maniérisme : (a) le mode seul ; seule l’expérience est affectée par la qualité synesthésique, c’est-à-dire l’entendre ; (b) le mode et le contenu ; l’expérience et le contenu sont modifiés (l’entendre et le do intentionnel sont modifiés) ; (c) le contenu seul ; le contenu est modifié et non l’expérience, ce qui semble peu probable, car on voit mal comment le contenu d’une expérience synesthésique serait le seul modifié sans que l’expérience ne le soit aussi (le contenu étant une composante de l’expérience).
234C’est entre les propositions (a) et (b) que nous devons nous positionner. La question devient alors : à quel niveau le maniérisme perceptif opère-t-il ? On peut alors distinguer hypothétiquement deux types de maniérisme : un maniérisme faible et un maniérisme fort. Le maniérisme faible reprend la proposition (a) selon laquelle le mode est modifié mais non le contenu. Le contenu n’est pas modifié mais maniérisé. Le maniérisme fort (b) serait le cas où le mode et le contenu de l’expérience sont modifiés. Nous défendons un maniérisme faible où seul le mode est modifié et le contenu maniérisé, ce qui ne veut pas dire modifiée comme nous l’expliquerons plus bas.
La modification du mode, de l’expérience : l’entendre coloré des synesthètes est-il toujours un entendre ?
235Selon notre thèse, c’est le mode ou l’expérience sensorielle qui est modifiée. Dans le cas du dobleu où « S entend un do bleuement », ce qui est modifié est l’entendre. En effet, un élément nouveau vient s’ajouter à l’entendre et cet élément adverbialisé d’un point de vue sémantique vient modifier l’entendre d’un point de vue perceptif. Seulement, il est assez évident que d’un point de vue syntaxique l’adverbe « bleue—ment » ne modifie pas l’entendre de la même façon qu’entendre « clairement ». Cette modification met en jeu deux espaces qualitatifs hétérogènes, la vision et l’audition, de sorte que l’on peut parler au sens propre d’audition colorée pour les synesthètes. La modification de l’expérience sensorielle chez les synesthètes change l’expérience sensorielle, d’autant plus qu’à chaque occurrence la synesthésie a lieu.
236Cependant cette modification n’intervient qu’au niveau de l’expérience sensorielle, de sorte que le bleu synesthésique et le dobleu ne sont que des évènements mentaux. Mais revenons sur ce point. Nous étions partis d’un compte rendu synesthésique selon lequel, par exemple, une couleur était systématiquement associée à une note de musique. Cette expérience synesthésique est rapportée de la sorte : « Pour moi le do est bleu ». En prenant au sérieux ce compte rendu synesthésique et l’association entre la note de do et la couleur bleue, on peut parler de dobleu comme on parlerait d’un ballon rouge. Autrement dit, le bleu comme le rouge du ballon serait une propriété de la note de do.
237C’est en premier lieu ce que semble dire le compte rendu linguistique d’une synesthésie son/couleur. Cependant, et c’est ce qui nous fait pencher vers la version adverbiale de la qualité synesthésique, le bleu présent est purement phénoménal, que ce soit dans une synesthésie associative ou projective. Même s’il semble faire partie intégrante du do, il n’en devient pas pour autant une propriété du do, contrairement à ce que le synesthète déclare quand il dit « Le do est bleu »83. C’est seulement du côté de l’expérience sensorielle que le do et le bleu se trouvent réunis, de sorte qu’un synesthète puisse prédiquer d’un son une couleur. En somme, et c’est l’objet de notre point sur la maniérisation du contenu, le bleu n’est pas une propriété perçue en tant que telle mais un mode de présentation du do.
238En conclusion, l’entendre coloré des synesthètes reste un « entendre », mais différent de l’entendre ordinaire. Le contenu intentionnel n’est pas modifié en tant que tel, contrairement à l’expérience sensorielle. Il s’agit bien d’un « entendre », car le synesthète entend dans notre exemple toujours la note de do mais d’une façon colorée. Cependant, « entendre un do bleue—ment » constitue un nouvel événement perceptif, distinct de l’expérience d’entendre un do tout court. Les différents types d’entendre habituel, clairement, distinctement, bruyamment, etc. sont autant d’entendre différents mais appartenant à la même espèce contrairement à l’entendre coloré.
La maniérisation du contenu : mode de présentation phénoménal et qualia.
239Nous venons de dire que dans la synesthésie, c’est le mode qui est modifié. En effet, la qualité synesthésique surnuméraire modifie l’expérience sensorielle du synesthète. Dans notre exemple de « l’entendre coloré » du synesthète, l’expérience devient un entendre d’un nouveau genre. Nous avons soutenu aussi que le contenu n’est pas modifié en tant que tel. Autrement dit, dans l’expérience de type « entendre un do bleue—ment », un synesthète perçoit un do comme tout un chacun mais c’est seulement le mode qui est modifié.
240Cependant, si le contenu n’est pas modifié en tant que tel, nous ne disons pas que la qualité synesthésique n’a aucun effet sur le do. Nous disons que le contenu n’est pas modifié, mais maniérisé par le bleu.
241Qu’est-ce que la maniérisation d’un contenu perceptif ? C’est la thèse selon laquelle la qualité synesthésique surnuméraire présente dans l’expérience synesthésique vient donner un mode de présentation phénoménal au contenu. Si nous récusons le fait qu’une qualité synesthésique puisse être une propriété de premier ou second ordre de la qualité causale, nous disons cependant que le contenu est en quelque sorte affecté ou qualiatisé par la qualité synesthésique. De sorte que le do du synesthète est bien le même que le nôtre mais qu’il est présenté d’une manière différente sans le modifier pour autant.
242Notre maniérisation du contenu fait appel à deux notions :
243
244I. le mode de présentation phénoménal et
245II. les qualia.
246
247I. Très brièvement, revenons à la notion de mode de présentation. Elle trouve son origine linguistique chez Frege dans Sens et Dénotation (1892)84. Frege donne l’exemple célèbre des corps célestes appelés depuis l’antiquité Hespérus (l’étoile du soir) et Phosphorus (l’étoile du matin). Ce que l’on ignorait à l’époque antique, c’est que ces deux appellations font en fait référence à une seule et même planète : Vénus. On dit alors que Vénus a deux modes de présentation, l’un comme l’étoile du soir et l’autre comme l’étoile du matin. L’idée est que l’on peut faire référence au même objet à travers des modes de présentation différents.
248Dans le domaine de la perception, Ernst Mach (1914) est l’auteur d’un autre exemple célèbre, celui d’une même figure qui peut être vu comme un carré ou comme un losange85. Là encore, il s’agit du même objet mais représenté visuellement à travers deux modes de présentation différents.
249Notre maniérisation transpose le mode de présentation en mode de présentation phénoménal, qui concerne la manière dont le do est expérimenté par le synesthète. C’est en fait l’expérience sensorielle qui fournit au do ce mode de présentation phénoménal si particulier. Nous ne voulons pas dire pour autant que le mode de présentation phénoménal se comporte comme un mode de présentation frégéen. Ce que nous gardons de la notion frégéenne est que le même do peut être présenté différemment dans l’expérience, pour un synesthète et un non-synesthète. En revanche, nous disons que cette différence n’est pas de l’ordre d’un aspect ou d’une propriété apparente du do présentée dans le contenu de l’expérience. La notion frégéenne de mode de présentation ouvre la possibilité d’un doute rationnel sur l’identité d’un objet présenté de deux manières différentes : par exemple, il est possible de douter que l’objet présenté sous le mode « Hespérus » soit le même que l’objet présenté sous le mode « Phosphorus ». Pour ce qui nous concerne, un tel doute appliqué à l’expérience synesthésique ou non d’un do pourrait être exclu. Supposons qu’un synesthète ne voie le do bleu qu’un jour sur deux (il s’agit évidemment d’une expérience de pensée, l’expérience synesthésique étant en réalité permanente). Le do lui serait présenté chaque fois différemment, mais sans ouvrir un doute rationnel sur le fait que le do apparent est le même. Le do est seulement différemment « qualiatisé » selon son expérience, synesthésique ou non.
250II. Nous avons employé pour qualifier la maniérisation du contenu le mot qualiatisation issu du mot qualia. Cet emprunt vient du fait que la maniérisation d’un contenu donne quelque chose d’irréductible à ce contenu, un « effet » particulier. Ainsi le dobleu n’est pas un nouvel objet audio-visuel ou de l’intermodalité, mais une version inédite d’un do sous un mode de présentation phénoménal inédit. Lequel est issu de l’expérience sensorielle où deux qualités hétérodoxes se rencontrent pour former un événement mental de type quale de dobleu.
251La maniérisation d’un contenu perceptif est donc un concept phénoménal irréductible et purement qualitatif. On ne peut quantifier l’effet que cela fait de percevoir un objet ou un autre sous un mode de présentation phénoménal particulier, d’autant que le mode de présentation consiste en la rencontre au même plan phénoménal de deux qualités hétérodoxes. En poursuivant avec Frege, sur la distinction entre mode et contenu, et en tenant compte de la propriété de modification des adverbes de manière. Peut-être, pourrions nous parler de coloration du mode qui affecte le contenu sur son versant subjectif. C’est ici, seulement, une suggestion pour affiner notre analyse.
Deux types de maniérisme perceptif
252Revenons à la distinction déjà introduite entre deux types de maniérisme perceptif, faible et fort, que nous proposons de schématiser de la manière suivante :
253
254(A) Maniérisme perceptif, version faible : modification du mode et maniérisation du contenu

255
256(B) Maniérisme perceptif, version forte : modification du mode et maniérisation du contenu

257
258(C) Expérience synesthésique : modification du mode et double intentionnalité

259
260Le schéma (A) est celui du maniérisme perceptif sous sa forme faible où seul le mode, l’expérience sensorielle est modifiée. Il veut montrer que le bleu présent dans une synesthésie associative86 bimodale d’audition colorée reste dans l’expérience sous une forme purement phénoménale. C’est le mode qui est modifié mais le bleu ne figure pas dans le contenu intentionnel et celui-ci n’est pas modifié sur un plan représentationnel. Au contraire, dans le schéma (B) qui est celui d’une synesthésie projective, le bleu présent de manière éparse dans l’espace égocentrique du synesthète est plus prégnant. Nous en rendons compte par la coloration « bleu » emplissant le contenu, ce qui ne veut pas dire qu’il le modifie cependant.
261La maniérisation du contenu est un concept phénoménal. Il est difficile de montrer dans un schéma comment un contenu est maniérisé. Cependant nous proposons, et ce de façon non métaphorique, de mettre des traits bleus sur la case du do afin de montrer que le contenu est bien maniérisé87. La différence entre la version (A) et (B) du maniérisme est une différence d’intensité phénoménale ou de maniérisation du contenu, c’est-à-dire d’expérience de bleu présent dans le contenu.
262Le schéma (C) quant à lui est celui d’une modification du mode et d’une double intentionnalité, c’est à dire que le contenu perceptif du synesthète se dirige à la fois vers le do et le bleu. Dans cette hypothèse, le contenu est bien affecté par le bleu et l’expérience en est aussi modifiée. Toutefois, il ne s’agit plus de maniérisme perceptif puisque le « bleu » ne se trouve plus dans l’expérience à titre purement phénoménal mais figure dans le contenu même s’il n’existe pas réellement dans l’espace physique. Cette version est un peu plus lourde car il semble qu’un détachement s’opère entre le do et le bleu et que nous ayons affaire à deux événements distincts, ce qui semble contredire la phénoménologie des synesthètes. (Par ailleurs, cette version fait apparaître la synesthésie comme une forme d’illusion voire d’hallucination systématique, ce qui n’est pas le cas des versions précédentes A et B. On peut déceler à juste titre un « air de famille » entre l’expérience synesthésique et certaines formes d’hallucination, surtout avec psychotropes, mais nous maintenons le caractère sui generis de la première.)
263Au contraire, selon notre maniérisme perceptif, l’expérience synesthésique du do et du bleu est un « entendre bleuement » où le « bleue—ment » est un adverbe qui caractérise l’expérience du do et non le do lui-même. Le bleu n’est jamais séparé de l’objet intentionnel do, comme dans le cas d’une double intentionnalité dirigée vers le do et le bleu, ceci en vertu de l’unité de l’expérience synesthésique.
264Les trois modèles présentés concernent une synesthésie bimodale de type dobleu. Cependant, un autre cas de synesthésie peut être exemplifié par le modèle proposé. Il s’agit d’une synesthésie unimodale pour laquelle un synesthète voit la lettre « i » de plusieurs couleurs en même temps. Par exemple, la lettre « i » apparaît comme jaune et rouge en même temps au synesthète. Selon notre approche, on peut dire que le sujet voit un i rouge jaunement ou qu’il voit un i jaune rougement. C’est la version la plus compréhensible de ce cas de synesthésie très particulier (dépassant les lois de la physique) où une personne dit voir des qualités contraires en même temps et dans le même espace. En suivant notre schéma, c’est donc le mode qui est modifié mais dans les deux cas, le synesthète garde la lettre « i » dans son contenu intentionnel.
265Le maniérisme perceptif peut apparaître comme une théorie vague de l’expérience synesthésique car il fait appel à la maniérisation qui est un concept phénoménal du contenu. En effet, le contenu d’une synesthésie est maniérisé par la/les qualité(s) synesthésique(s) présente(s) dans l’expérience. Aussi, et c’est un point général concernant la nature de la perception elle-même : la synesthésie est-elle un phénomène entièrement perceptif ?
266La nature purement phénoménale de la qualité synesthésique nous enjoint à ne pas considérer la synesthésie comme un phénomène entièrement perceptif, mais qui reste plus généralement de l’ordre de l’expérience sensorielle. L’argument est que percevoir demande une extension spatiale réelle et que la qualité synesthésique, qu’elle soit associative ou projective, n’a jamais d’extension spatiale. La synesthésie est donc un phénomène sui generis et quasi-perceptif88.
267Cependant, le fait qu’elle soit quasi perceptive, ne la rend pas pour nous moins irréelle. En suivant le psychologue belge Albert Michotte (1881-1965), parfois qualifié de phénoménologue expérimental (c’est un débat, Leyssen, 2015)89, celui-ci écrit : « Réel-Irréel ne s’oppose pas, sur le plan phénoménal comme des contradictoires dans le sens du tout-ou-rien, mais comme les limites d’une série continue. » (Michotte, 1948)90.
268Ce propos, initialement énoncé dans le cadre de la perception dans le dessin linéaire, illustre bien notre attention portée à l’expérience synesthésique, aux qualités synesthésiques elles-mêmes. En effet, elles sont essentielles pour les synesthètes et au cœur de notre théorie et non simplement éliminées car purement phénoménales.
269Nous pouvons résumer les points centraux du maniérisme perceptif :
270
271I. C’est une théorie de l’expérience synesthésique et de son contenu perceptif.
272II. Dans l’expérience synesthésique : c’est surtout le mode qui est modifié.
273III. Le contenu de l’expérience est dit maniérisé : c’est-à-dire que la qualité synesthésique vient donner un nouveau mode de présentation phénoménal au contenu (de manière irréductible et purement qualitatif).
274IV. Afin de rendre compte de l’expérience synesthésique nous faisons usage des adverbes en —ment qui sont à la fois adverbes de manière et aussi de degré (nous les nommons Adverbes phénoménaux). Par exemple « x entend ce do bleu-ment ». Ici dans le cas d’usage — certes contreversé — de l’adverbe de couleur bleu-ment, sa construction d’un point de vue morphologique est basée sur un adjectif de couleur (dit catégorisateur Adj C selon la terminologie de Molinier, 2006)91.
275V. Il n’y a pas d’objet synesthésique de type dobleu mais un événement mental de type quale de dobleu.
Conclusion
276Dans cet article, j’ai défendu une thèse spécifique sur la synesthésie, qui dépeint celle-ci comme un phénomène sui generis quasi-perceptif. Afin d’expliquer au mieux les phénomènes synesthésiques, j’ai proposé une théorie perceptivo-sémantique : le maniérisme perceptif. Après avoir explicité la distinction entre le mode psychologique et le contenu de l’expérience perceptive, que les philosophes de l’esprit ont introduite indépendamment de la question qui nous préoccupe ici, j’ai argué que la synesthésie entraîne d’abord une modification du mode (l’expérience sensorielle elle-même), et que le contenu est seulement maniérisé, c’est-à-dire affecté d’une manière qui ne consacre pas la qualité synesthésique comme un objet intentionnel à part entière. Dans le cas d’une synesthésie d’audition colorée, où le sujet déclare par exemple qu’un do lui apparaît comme bleu, j’ai suggéré que le compte rendu canonique de son expérience n’est pas « J’entends ce do bleu » mais plutôt « J’entends ce do bleue—ment ». En d’autres termes, l’expérience du do est modifiée sans que le bleu ne soit un objet intentionnel au même titre que le do. Il reste que le do est présenté phénoménalement d’une façon spécifique.
277Après avoir examiné une part importante de la littérature sur le sujet, j’ai voulu au début de l’article proposer une typologie des synesthésies en ne retenant qu’un genre de synesthésie possible, qui se décline en trois types principaux : la synesthésie unimodale, la synesthésie multimodale et la synesthésie proto-conceptuelle. À cet égard, ce travail s’est surtout intéressé à la synesthésie perceptive unimodale de type graphème/couleur et à la synesthésie bimodale, comme l’audition colorée. Néanmoins, si le maniérisme perceptif était d’abord une théorie pour les synesthésies perceptives bimodales de tout type, il peut aussi s’adapter aux synesthésies multimodales et à certaines synesthésies unimodales de type graphème/couleur.
278Aussi afin d’éclaircir le débat, j’ai proposé de revenir a minima sur la définition des sens et leur fonctionnement afin de montrer qu’une explication de la synesthésie pouvait en être tributaire. Ensuite, j’ai voulu présenter les travaux pionniers de la phénoménologie française sur la synesthésie au travers de Jean-Paul Sartre et Maurice Merleau-Ponty, lesquels, inscrits dans leur époque, ont fait la part belle à l’interdisciplinarité et surtout à la psychologie. Enfin, en concluant sur l’expérience synesthésique, j’ai dit qu’elle était quasi-perceptive en vertu de la qualité synesthésique qui n’a pas d’extension spatiale dans le monde sensible.
279Cependant l’expérience synesthésique n’en est pas moins irréelle en s’accordant avec la notion qu’en donne Michotte (1948)92.
280Nous pouvons alors nous demander si le maniérisme perceptif pourrait au moins en partie être testé ou évalué empiriquement (en fait surtout dans ces aspects traitant de la phénoménalité), par exemple en évaluant nos intuitions linguistiques sur les adverbes de couleurs ou bien encore en jouant sur la variation phénoménale d’un inducteur via des effets divers sur les graphèmes ou les sons etc. Plus généralement, la question est aussi de savoir si le maniérisme perceptif, initialement adapté à l’expérience synesthésique et son contenu, peut-être étendu à une théorie générale de la phénoménalité, des états affectifs et certains types de pensée. Cette question reste ouverte.
Bibliographie
Allen-Hermanson, S. and Matey, J. (2012) « Synesthesia », in J. Feiser & B. Dowden (eds.), Internet Encyclopedia of Philosophy.
American Psychiatric Association (2013). DSM-5: diagnostic and statistical manual of mental disorders, 5e ed, Washington D.C.
Aristote. (1934). De l’âme, trad. fr. de Jules Tricot, Paris, Vrin, coll. « Bibliothèque des textes philosophiques ».
Armel, K.C. and Ramachandran, V.S. (1999). « Acquired Synesthesia in Retinitis Pigmentosa » Neurocase, vol. 5, p. 293-296.
Asch, M. (1995). Gestalt Psychology in German Culture, 1890-1967, Cambridge, Cambridge University Press.
Austin J.L. (1962) Le langage de la perception, Paris, Vrin, coll. « Bibliothèque des textes philosophiques ».
Auvray, M. and Farina, M. (2017). « Patrolling the Boundaries of Synaesthesia. A Critical Appraisal of Transient and Artificially Induced Forms of Synaesthetic Experiences », in Deroy, O. (ed.). (2017). Sensory Blending/On Synaesthesia and related phenomena. Oxford University Press.
Bargary, G. and Mitchell, K.J. (2008). « Synaesthesia and cortical connectivity », Trends in Neurosciences. vol. 31 n° 7.
Baron-Cohen S., & Harrison, J.-E. (eds) (1997). Synaesthesia Classic ans contempory readings, Cambridge (MA), Blackwell.
Benoist, J. (2017). « Le structuralisme phénoménologique de Jacques English », Revue de Métaphysique et de Morale, n° 94, p. 233-244.
Brisart, R. (2019). « Textes posthumes I : Cours sur l’intentionnalité », Bulletin d'Analyse Phénoménologique [En ligne], vol. 15, n° 3, URL : https://popups.uliege.be/1782-2041/index.php?id=1068.
Brogaard, B. (2013). « Serotonergic hyperactivity as a potential factor in developmental, acquired and drug-induced synesthesia. », Frontiers in Human Neuroscience, 7: 657.
Brunschwig, J. (1991). « Les multiples chemins aristotéliciens de la sensation commune », Revue de Métaphysique et de Morale, 96e Année, No. 4, Le sensible : Transformations du sens commun d’Aristote à Reid (Octobre-Décembre 1991), p. 455-474.
Campen (van), C. (2007). The Hidden Sense, Cambridge (MA), MIT Press.
Chisholm, R.M. (1957). Perceving:, a Philosophica study, Ithaca (NY), Cornell University press.
Cormann, G. et Dassonneville, G. (2019). « Traduire la Psychopathologie générale : Sartre avec Lagache et Aron, face à Jaspers. Une lecture du mémoire de DES de Sartre sur L’Image dans la vie psychologique (1927) », Revue germanique internationale [En ligne], 30, mis en ligne le 07 janvier 2020.
Cytowic, Richard E. (1993). The man who tastes shapes, New York, Warner.
Cytowic, Richard E. (2002). Synesthesia: A Union of The Senses, 2nd edition, Cambridge, MIT Press.
Davidson, D. (1967, 1993). « La forme logique des phrases d’action. », trad.fr. de Pascal Engel in Actions et événements, Paris, PUF, coll. « Épiméthée ».
Day S. A. (2019). Types of synesthesia. http://www.daysyn.com/Types-of-Syn.html.
Deroy, O. (ed.) (2017). Sensory Blending. On Synaesthesia and related phenomena, Oxford University Press.
Dixon, Mike J., Daniel Smilek, and Philip M. Merikle. (2004). « Not all synaesthetes are created equal: projector versus associator synaesthetes », Cognitive, Affective, and Behavioral Neuroscience 4, p. 335-343.
Driver, J. Noesselt, T. (2008). « Multisensory interplay reveals crossmodal influences on 'sensory-specific' brain regions, neural responses, and judgments », Neuron, 57 (1), p. 11-23.
English, J. (1994). « La différentiation de l'intentionnalité en ses trois modes canoniques comme problème constitutif central de la phénoménologie transcendantale », Recherches Husserliennes, vol. 1, p. 47-72.
English, J. (2005). « De la conscience à la psyché : une phénoménologie éclatée », Cité 22, Paris, PUF.
English, J. (2006). Sur l’intentionnalité et ses modes. Paris, PUF, coll. « Épiméthée ».
Ehrenfels, C. von. (1890). « On Gestalt qualities », trad. fr. dans Fisette, D. et Fréchette, G. (eds.) À l’école de Brentano. De Würzbourg à Vienne, Paris, Vrin, 2007.
Fisette, D. et Fréchette, G. (eds) (2007). À l’école de Brentano. De Würzbourg à Vienne, Paris, Vrin.
Flournoy, T. (1893). Des phénomènes de synopsie, Paris, Alcan.
Frege, G. (1892). « Sens et Dénotation » in Ecrits logiques et philosophiques, trad fr. de Claude Imbert, Paris, Seuil, 1971.
Galton F., (1883). « Colour associations. » In Baron-Cohen S., & J.-E. Harrison (eds), Synaesthesia Classic and contempory readings, Cambridge (MA), Blackwell.
Gibson, J.J. (1966). The senses considered as perceptual system, Boston (MA), Houghton Mifflin.
Gibson, J.J. (1979). The Ecological Approach to Visual Perception, Boston (MA), Houghton Miffin.
Grice, P. (1962). « Some Remarks about the Senses », in R. J. Butler (ed.), Analytical Philosophy, first series, Oxford, Blackwell, p. 133-53.
Guimier, C. (1996). Les adverbes en français. Le cas des adverbes en -ment, Paris, Orphys.
Hotchel, M., Milan, E-G. (2008). « Synesthesia : The existing state of affairs », Cognitive Neuropsychology, 25 (1), p. 93-117.
Hubbard, E. M. (2005). « L’étrange monde du synesthète », Médecine et enfance.
Hubbard, E. M. (2007). « Neurophysiology of Synesthesia », Current Psychiatry Reports.
Hughes, H. (1999). Sensory Exotica: A World Beyond Human Experience, Cambridge (MA), MIT Press.
Hupé J.M. and Dojat, M. (2015). « A critical review of the neuroimaging literature on synesthesia », Frontiers in Human Neuroscience, 9: 103.
Hupé, J.M. et al. (2011). « The neural basis of grapheme-color synesthesia are not localized in real color-sensitive areas », Cerebral Cortex.
Husserl, E. (1900/1901). Recherches Logiques, trad. fr. de Hubert Elie avec la collaboration de Lothar Kelkel et René Schérer. Tome second. Recherches pour la phénoménologie et la théorie de la connaissance. Deuxième Partie. Paris, PUF, 1962.
Jewanski, J. (2013). « Synesthesia in the Ninenteenth Century: Scientific origins », in Simner, J. & Hubard, Ed-M. (eds), Oxford handbook of Synesthesia, Oxford University Press.
Jewanski, J, Simner, J. Day, S.A., Rothen, N. and Ward, J. (2019). « The “golden age” of synesthesia inquiry in the late nineteenth century (1876-1895)», Journal of the History of the Neurosciences.
Jürgens, U.M. and D. Nikolić (2014). « Synaesthesia as an Ideasthesia — cognitive implications », in Sinha J. (ed.) Synesthesia — Learning and Creativity, Proceedings from the conference Synesthesia and Children. Learning and Creativity, Ulm, May 2012, Synaisthesis, Luxembourg.
Keeley, B.L. (2002). « Making Sense of the Senses: Individuating Modalities in Humans and Other Animals », Journal of Philosophy, 99, p. 5-28.
Keeley, B. L. (2012). « What kinds of kind are the senses? », in Seventh Quadrennial Fellows Conference of the Center for Philosophy of Science, 12-14 June 2012, Mugla, Turkey.
Koffka, K. (1935). Principles of Gestalt Psychology, New-York, Harcourt Brace.
Köhler, W. (1929) <2000>. Psychologie de la forme, Paris, Folio essais, Gallimard.
Leyssen, S. (2015). « La phénomenologie expérimentale d’Albert Michotte : un problème de traduction », in Niveleau, C. E et Métraux, A. (eds), The Bounds of Naturalism : Experimental Constraints and Phenomenological Requiredness. Philosophia Scientiae, vol. 19, n° 3, p. 45-71.
Locke, J. (1689) (1975). An Essay concerning Human Understanding. Edited with an Introduction by Peter H.Nidditch, Oxford, OUP, trad. fr. de J.-M. Vienne, Paris, Vrin, 2001.
Mach, E. (1914, 1998). Analyse des sensations, Edition Jacqueline Chambon.
Macpherson, F. (2007). « Synaesthesia, Functionnalism and Phenomenology », in Marraffa, M., De Caro M. and Ferretti F. (eds.), Cartographies of the Mind. Philosophy and Psychology in Intersection, Series: Studies in brain and mind, 4, Springer Verlag.
Malherbe, M. (1991). Trois essais sur le sensible, Paris, Vrin.
Marks, L. (1975). « On colored-hearing Synesthesia : cross-modal translations of sensory dimensions », Psychological Bulletin, 82(3), p. 301-31.
Marks, L.E. (2013). « Weak synesthesia in perception and language », in Simner, J. & Hubard, Ed-M. (eds), Oxford handbook of Synesthesia, Oxford, Oxford University Press.
Marks, L.E. and Mullvenna, C.M. (2013). « Synesthesia, at and near its borders », Frontiers in Psychology, 4: 651.
Martino, G., Marks, L.E. (2001). « Synaesthesia: Strong and weak », Current Direction in Psychological Science, 10 (2), p. 61-65.
McGurk,H., Macdonald, J. (1976). « Hearing lips and seeing voices », Nature, 264, p. 746-748.
Merleau-Ponty, M. (1945). Phénoménologie de la perception, Paris, Gallimard.
Merleau-Ponty, M. (1948) (1966). Sens et non-sens, Paris, Gallimard.
Michotte, A. (1948). « L’énigme psychologique de la perception dans le dessin linéaire », Bulletin de la Classe des Lettres de l’Académie Royale de Belgique, 34, p. 268-288.
Modrak, D.K.W. (1987). Aristolte- The Power of perception, Chicago (IL), University of Chicago Press.
Molinier, C. (2006). « Les termes de couleurs en français » Essai de clarification sémantico-syntaxique, Cahier de grammaire, 30, p. 250-275.
Molinier, C. et Levrier F. (2000). Grammaire des adverbes. Description des formes en -ment , Genève, Droz.
Mroczko-Wąsowicz, A., D. Nikolić (2014). « Semantic mechanisms may be responsible for developing synesthesia », Frontiers in Human Neuroscience, 8: 509.
Nelkin, N. (1990). « Categorising the senses. Mind & language », vol.5 , n° 2 p. 149-165.
Nikolić, D. (2009). « Is synaesthesia actually ideaestesia? An inquiry into the nature of the phenomenon », Proceedings of the Third International Congress on Synaesthesia, Science & Art, Granada, Spain, April 26-29 2009.
Niveleau, C. E et Métraux, A. (eds) (2015). The Bounds of Naturalism : Experimental Constraints and Phenomenological Requiredness. Philosophia Scientiae, vol. 19 n° 3.
Nogué, J. (1936). La signification du sensible, Paris, Aubier.
Nogué, J. (1943). Esquisse d’un système des qualités sensibles, Paris, PUF.
O'Regan, J.K. et Noë, A. (2001). « A sensorimotor account of vision and visual consciousness. » Behavioral and Brain Sciences, 24(5), p. 939-973.
Parise, C. and Spence, C. (2013). « Audiovisual Cross-Modal Correspondances in the General Population », in Simner J. and Hubbard E.M. (eds.) The Oxford Handbook of Synesthesia, Oxford, Oxford University Press, p. 475-499.
Petitot, J., Varela, F.J., Pachoud, B., Roy, J.M. (eds) (2002). Naturaliser la phénoménologie. Essais sur la phénoménologie et les sciences cognitives, Paris, Édition du CNRS.
Ramachandran V. S. & E. M. Hubbard. (2005). « The Emergence of the Human Mind: Some Clues fron Synesthesia », in Robertson L.C. and Sagiv N. (eds), Synesthesia. Perspectives From Cognitive Neuroscience, New-York, Oxford University Press.
Ramachandran, V. S. & Hubbard, E. M. (2001a). « Psychophysical investigations into the neural basis of synaesthesia », Proceedings of the Roayl Society B, 268 (1470), p. 979-983.
Ramachandran, V. S., & Hubbard, E. M. (2001b). « Synaesthesia—A window into perception, thought and Language », Journal of Consciousness Studies, 8, p. 3-34.
Reid, T. (1764). Recherches sur l’entendement humain d’après les principes du sens commun, trad. fr. de Michel Malherbe, Paris, Vrin, 2012.
Ricoeur, P. (1975) (1997). La métaphore vive, Paris, Le Seuil, coll. « Points ».
Ruiz, M. (2014). Codage cortical de la Synesthésie Graphème/couleur, Thèse de Doctorat, Neurosciences, Université de Grenoble.
Sartre, J-P. (2018). « L’Image dans la vie psychologique : rôle et nature », Études sartriennes, n° 22, Sartre inédit : le mémoire de fin d’études (1927), sous la direction scientifique de Gautier Dassonneville, Paris, Classiques Garnier, p. 43-247.
Sartre, J-P. (1940). L’imaginaire, Paris, Gallimard, Folio essais.
Sartre, J-P. (1943). L’être et le néant, Paris, Gallimard, coll. « Tel ».
Schapp, W., (2003). Elie, M. (ed.), « Contributions à la Phénoménologie de la perception », Noesis, 6, p. 49-97.
Sellars, W. (1968). Science and Metaphysics, London, Routledge et Kegan Paul.
Simner, J. & Hubbard, Ed.-M. (eds) (2013). Oxford handbook of Synesthesia, Oxford, Oxford University Press.
Simner, J. & Carmichael, D. A. (2015). « Is synaesthesia a dominantly female trait? » Cognitive Neuroscience, 6 (2-3), p. 68-76.
Smith, B. (Ed.) (1988). Foundations of Gestalt theory, München, Philosophia Verlag.
Suarez de Mendoza, F. (1890). L’audition colorée. Étude sur les fausses sensations secondaires physiologiques et particulièrement sur les pseudo-sensations de couleurs associées aux perceptions objectives des sons, Paris, Doin.
Tye, M. (1984). « The adverbial Approach to Visual Experience », Philosophical Review, 93, p. 195-225.
Van Leeuwen T.M., Singer W. and Nikolić D. (2015). «The merit of synesthesia for consciousness research », Frontiers in Psychology, 6: 1850.
Ward J, Wright T. (2014). « Sensory substitution as an artificially acquired synaesthesia », Neurosci Biobehav Rev., Apr; 41, p. 26-35.
Ward, J.; Li, R.; Salih, S.; Sagiv,N. (2007). « Varieties of grapheme-colour synaesthesia: A new theory of phenomenological and behavioural differences », Consciouness and Cognition, p. 913-931.
Werner, H. (1934). « L'unité des sens. », trad. fr. de Guillaume, P., Journal de psychologie Normale et Pathologique, 31, p. 190-205.
Wertheimer, M. (1923). « Laws of Organisation in Perceptual Forms », in Ellis, W.D. (Ed.) (1938). A source Book of Gestalt Psychology, London, Kegan Paul, Trench, Trubner and Co.
Wittgenstein, L. (1918). Tractacus logico-philosophicus suivi des Investigations philosophiques, trad fr. par P. Klossowski, Paris, Gallimard, coll. « Tel », 1961.
Notes
1 Ces propos de synesthètes sont issus d’un questionnaire en ligne effectué par nos soins.
2 Pour une introduction historique, Galton F., (1883). « Colour associations », in Baron-Cohen S. & J.-E. Harrison (eds), Synaesthesia Classic and contempory readings. Cambridge (MA), Blackwell. Voir aussi : Suarez de Mendoza, F. (1890). L’audition colorée. Étude sur les fausses sensations secondaires physiologiques et particulièrement sur les pseudo-sensations de couleurs associées aux perceptions objectives des sons ; Flournoy, T. (1893). Des phénomènes de synopsie, Paris, Alcan. Sur l’histoire de la synesthésie au 19e siècle, voir : Jewanski, J. (2013). « Synesthesia in the Ninenteenth Century : Scientific origins », in Simner, J. & Hubard, Ed-M. (eds) Oxford handbook of Synesthesia ,Oxford University Press ; Jewanski, J., Simner, J., Day, S.A., Rothen, N. & Ward J. (2019). « The “golden age” of synesthesia inquiry in the late nineteenth century (1876-1895) », Journal of the History of the Neurosciences.
3 Simner, J. and Carmichael, D.A. (2015). « Is synaesthesia a dominantly female trait? », Cognitive Neuroscience, 6 (2-3), p. 68-76.
4 Day S. A. 2019. Types of synesthesia. http://www.daysyn.com/Types-of-Syn.html. Le schéma permet de bien appréhender les différents types de synesthésies existants. On le voit, il n’y a pas de correspondance symétrique pour les synesthésies, c’est-à-dire qu’à un type d’inducteur ne correspond jamais le même type de conséquent. Par exemple, une émotion ne provoque pas une autre émotion, comme par exemple si la joie comme inducteur pouvait provoquer une expérience phénoménale de peine et inversement. La synesthésie ne semble peut-être pas le bon phénomène pour expérimenter le phénomène de spectre inversé selon lequel sur la « Terre inversée » la vision du vert produirait une expérience de rouge et la vision du rouge une expérience de vert. (Locke, J. (1689) (1975). An Essay concerning Human Understanding, edited with an Introduction by Peter H.Nidditch, Oxford, OUP, trad. fr. par Vienne, J-M. Paris, Vrin, 2001).
5 Cytowic, R.E. (1993). The man who tastes shapes, New York, Warner; Cytowic, R.E. (2002). Synesthesia: A Union of The Senses, 2nd edition, Cambridge, MIT Press ; Baron-Cohen S., & Harrison, J-E (eds). (1997). Synaesthesia Classic ans contempory readings, Cambridge (MA), Blackwell.
6 Hubbard, E. M. (2005). « L’étrange monde du synesthète », Médecine et enfance.
7 Ramachandran, V. S. & Hubbard, E. M. (2001a). « Psychophysical investigations into the neural basis of synaesthesia », Proceedings of the Royal Society B, 268(1470), p. 979-83 ; Ramachandran V. S. & E. M. Hubbard. (2005). « The Emergence of the Human Mind: Some Clues from Synesthesia », in Robertson L.C. & Sagiv, N. (eds), Synesthesia ; Hubbard, E. M. (2007) « Neurophysiology of Synesthesia », Current Psychiatry Reports ; Bargary, G. and Mitchell, K.J. (2008). « Synaesthesia and cortical connectivity », Trends in Neurosciences, vol. 31, n° 7.
8 Hupé, J.M. et al. (2011). « The neural basis of grapheme-color synesthesia are not localized in real color-sensitive areas », Cerebral Cortex ; Hupé J.M. & Dojat, M. (2015). « A critical review of the neuroimaging literature on synesthesia », Frontiers in Human Neuroscience, 9: 103. Ruiz, M. (2014). Codage cortical de la Synesthésie Graphème/couleur, Thèse de Doctorat, Neurosciences, Université de Grenoble, 2014.
9 Auvray, M. & Farina, M. (2017). « Patrolling the Boundaries of Synaesthesia. A Critical Appraisal of Transient and Artificially Induced Forms of Synaesthetic Experiences », in Deroy, O. (ed.). Sensory Blending/On Synaesthesia and related phenomena, Oxford University Press ; Cytowic (2002), op. cit. ; Hubbard (2007), op. cit ; Hotchel, M. & Milan, E-G. (2008) « Synesthesia: The existing state of affairs », Cognitive Neuropsychology, 2008, 25 (1), 93-117.
10 Pour une introduction aux neurosciences sur la synesthésie, Ramachandran, V. S. & Hubbard, E. M. (2001a), op. cit. ; Hubbard, E. M. (2007), op .cit . Pour une revue : Bagary, G. and Mitchell, K.J. (2008). « Synesthesia and cortical activity », Trends in Neurosciences, vol 31, n° 7.
11 Werner, H. 1934. « L’unité des sens », trad. fr. de Guillaume, P., Journal de psychologie Normale et Pathologique, 31, p. 190-205 ; Merleau-Ponty, M. (1945). Phénoménologie de la perception, Paris, Gallimard ; Martino, G., Marks, L.E. (2001). « Synaesthesia: Strong and weak », Current Direction in Psychological Science, 10 (2), p. 61-65; Marks, L.E. (2013). « Weak synesthesia in perception and language », in Simner, J. & Hubbard, E-M. (eds) (2013), OUP; Marks, L.E. & Mullvenna, C.M. (2013). « Synesthesia, at and near its borders », Frontiers in Psychology, 4 : 651.
12 Campen, Van C. (2007). The Hidden Sense, Cambridge (MA), MIT Press.
13 Macpherson, F. (2007). « Synaesthesia, Functionnalism and Phenomenology », inMarraffa, M., De Caro, M. & Ferretti, F. (eds.), Cartographies of the Mind. Philosophy and Psychology in Intersection, Series : Studies in brain and mind, 4, Springer Verlag.
14 Macpherson (2007), op.cit.
15 American Psychiatric Association (2013). DSM-5: diagnostic and statistical manual of mental disorders, 5e ed., Washington D.C.
16 Austin J.L. (1962). Le langage de la perception, Vrin, Paris.
17 Parise, C. and Spence, C. (2013). « Audiovisual Cross-Modal Correspondances in the General Population », in Simner, J. and Hubbard, E.M. (eds), The Oxford Handbook of Synesthesia, Oxford, Oxford University Press, p. 475-499.
18 Ricoeur, P. (1975). La métaphore vive, Paris, Le Seuil, coll. « Points », 1997.
19 Allen-Hermanson, S. & Matey, J. (2012). « Synesthesia », in J. Feiser & B. Dowden (eds.), Internet Encyclopedia of Philosophy.
20 Ramachandran, V. S., & Hubbard, E. M. (2001b). « Synaesthesia — A window into perception, thought and Language », Journal of Consciousness Studies, 8, p. 3-34 ; Ramachandran V. S. & E. M. Hubbard. (2005). « The Emergence of the Human Mind: Some Clues fron Synesthesia », in Robertson, L. C. & Sagiv N. (eds), Synesthesia. Perspectives From Cognitive Neuroscience, New-York, Oxford University Press ; Hubbard (2005), pp. cit.
21 Nikolić, D. (2009). « Is synaesthesia actually ideaestesia? An inquiry into the nature of the phenomenon », Proceedings of the Third International Congress on Synaesthesia, Science & Art, Granada, Spain, April 26-29 2009 ; Jürgens, U.M. and D. Nikolić (2014). « Synaesthesia as an Ideasthesia — cognitive implications », in Sinha, J. (ed.) Synesthesia — Learning and Creativity. Proceedings from the conference Synesthesia and Children. Learning and Creativity, Ulm, May 2012, Synaisthesis, Luxembourg ; Mroczko-Wąsowicz,, A. & Nikolić, D. (2014). « Semantic mechanisms may be responsible for developing synesthesia », Frontiers in Human Neuroscience 8: 509 ; Van Leeuwen T.M., Singer W. and Nikolić D. (2015). « The merit of synesthesia for consciousness research », Frontiers in Psychology, 6: 1850.
22 Ramachandran, V. S. &Hubbard, E. M. (2001b). op. cit.; Ramachandran et Hubbard. (2005). pp cit.; Hubbard (2005). op. cit.
23 Op. cit.
24 Dixon, M. J., Smilek D. & Merikle P. M. (2004). « Not all synaesthetes are created equal: projector versus associator synaesthetes », Cognitive, Affective, and Behavioral Neuroscience, 4, p. 335-343.
25 Ward, J.; Li, R.; Salih, S.; Sagiv, N. (2007). « Varieties of grapheme-colour synaesthesia: A new theory of phenomenological and behavioural differences », Consciouness and Cognition, p. 913-931.
26 Ibid.
27 Op. cit.
28 Armel, K.C. and Ramachandran, V.S. (1999). « Acquired Synesthesia in Retinitis Pigmentosa », Neurocase, vol. 5, p. 293-296 ; Brogaard, B. (2013). « Serotonergic hyperactivity as a potential factor in developmental, acquired and drug-induced synesthesia », Frontiers in Humab Neuroscience, 7: 657 ; Ward, J. &Wright, T. (2014). « Sensory substitution as an artificially acquired synaesthesia », Neurosci Biobehav Rev., Apr, 41, p. 26-35.
29 On remarquera que ces distinctions sont issues des sciences empiriques, neurosciences ou psychologie expérimentale.
30 Petitot, J., Varela, F.J., Pachoud, B. & Roy, J.M. (eds) 2002. Naturaliser la phénoménologie. Essais sur la phénoménologie et les sciences cognitives, Paris, Édition du CNRS.
31 Aristote. (1934). De l’âme, trad. fr. de Jules Tricot, Paris, Vrin, coll. « Bibliothèque des textes philosophiques ».
32 D’après Brunschwig (1991), s’accordant avec Deborah Modrak (1987). Brunschwig, J. (1991). « Les multiples chemins aristotéliciens de la sensation commune », Revue de Métaphysique et de Morale, 96e Année, n° 4, Le sensible : Transformations du sens commun d’Aristote à Reid, p. 455-474 ; Modrak, D.K.W. (1987). Aristotle. The Power of perception, Chicago (IL), University of Chicago Press.
33 Op. cit. Nous n’offrons ici qu’une présentation succincte du sens commun aristotélicien, ce travail n’étant en rien celui d’un exégète ou d’un historien de la philosophie et son auteur ne saurait et ne prétend s’y substituer.
34 Grice, P. (1962). « Some Remarks about the Senses », in Butler R. J. (ed.), Analytical Philosophy, first series, Oxford, Blackwell, p. 133-153.
35 Nelkin, N. (1990). « Categorising the senses. Mind & language », vol. 5, n° 2, p. 149-165.
36 Keeley, Brian. L. (2002). « Making Sense of the Senses : Individuating Modalities in Humans and Other Animals », Journal of Philosophy, 99, p. 5-28 ; Keeley, Brian L. (2012). « What kinds of kind are the senses? », in in Seventh Quadrennial Fellows Conference of the Center for Philosophy of Science, 12-14 June 2012, Mugla, Turkey.
37 Hughes, Howard (1999). Sensory Exotica: A World Beyond Human Experience, Cambridge (MA), MIT Press; Keeley (2002). op. cit.
38 O'Regan, J.K. & Noë, A. (2001). « A sensorimotor account of vision and visual consciousness », Behavioral and Brain Sciences 24(5). Oct, p. 939-973.
39 On notera dans cette mouvance un air de famille théorique entre différents auteurs, sans annihiler leurs différences et spécificités propres, nous les nommons ici : Werner, Hans (1934). « L’unité des sens », op. cit. Gestaltthéorie (École de Berlin) : Köhler, W. (1929). Psychologie de la forme, Paris, Folio essais, Gallimard; Koffka, K. (1935). Principles of Gestalt Psycholog, New-York, Harcourt Brace; Wertheimer, M. (1923). « Laws of Organisation in Perceptual Forms », in Ellis, W.D. (ed.) (1938). A source Book of Gestalt Psychology, London, Kegan Paul, Trench, Trubner and Co ; Nogué, J. (1936). La signification du sensible, Paris, Aubier ; Esquisse d’un système des qualités sensibles (1943, Presses Universitaires de France ; Merleau-Ponty, M. (1945). Phénoménologie de la perceptio, Paris, Gallimard ; Merleau-Ponty, M. (1948) (1966). Sens et non-sens, Paris, Gallimard ; Gibson, J.J. (1966). The senses considered as perceptual system, Boston (MA), Houghton Mifflin ; Gibson, J.J. (1979). The Ecological Approach to Visual Perception, Boston (MA), Houghton Miffin ; Lawrence Marks (Gail Martino et Marks 2001, Marks 2013, op. cit.).
40 Psychologie développée pendant la première moitié du 20e siècle par ses fondateurs, dits de l’École de Berlin : Wolfgang Köhler (1947), Kurt Koffka (1935) et Max Wertheimer (1923). op. cit. Ils défendaient un primat de la Forme, de la perception et le caractère direct et holistique de la perception. Pour une introduction à cette tradition psychologique, cf. Guillaume, P. (1979) (2000). La psychologie de la forme, Paris, Champs Flammarion Gallimard ; Smith, B. (ed.) (1988). Foundations of Gestalt theory, München, Philosophia Verlag ; Asch, M. (1995). Gestalt Psychology in German Culture, 1890-1967, Cambridge, Cambridge University Press.
41 Op. cit. p. 198-202. « Synesthésique » est utilisé ici au sens moderne d’» intermodalité ». On peut aussi ajouter l’exemple du rouge laineux de Sartre et du bleu laineux de Merleau-Ponty dont nous allons discuter dans la partie suivante.
42 Driver, J. Noesselt, T. (2008). « Multisensory interplay reveals crossmodal influences on 'sensory-specific' brain regions, neural responses, and judgments », Neuron, 57 (1), p. 11-23.
43 Op. cit., p. 48.
44 Op. cit.
45 Reid, T. (1764) (2012). Recherches sur l’entendement humain d’après les principes du sens commun, trad. fr. de Michel Malherbe, Paris, Vrin.
46 Malherbe, M. (1991). Trois essais sur le sensible, Paris, Vrin.
47 Jean Nogué, élève de Maurice Pradines et de Louis Lavelle, n’est pas un phénoménologue au sens de l’école phénoménologique issue de Husserl. Cependant, dans La signification du sensible (1936), ou bien dans Esquisse d’un système des qualités sensibles (1943), op. cit, ses analyses peuvent trouver des points de convergence avec la phénoménologie tant dans la méthode que dans la théorie. La remarque est plutôt celle-ci : Jean Nogué est-il phénoménologue ? à laquelle on ajoute : et philosophe du contenu perceptif ? Ce travail de reconstruction historico-critique reste à faire.
48 Op. cit.
49 Op. cit., p. 141.
50 Op. cit.
51 Marks est un chercheur assidu dans le domaine de la synesthésie depuis les années 70 et a une place prépondérante dans l’histoire de l’étude de ce phénomène. Remarquons que la distinction entre synesthésie forte et faible n’est pas explicitée dans ses premiers travaux (par exemple en 1975), où la synesthésie n’est pas nécessairement liée à l’intermodalité.
52 Op. cit.
53 Op. cit., p. 61.
54 Op. cit.
55 Op. cit.
56 Op. cit.
57 Op. cit.
58 Pour rappel Jacques English (1994, 2006) a opéré à une reconstruction de l’intentionnalité et de ses modalités d’après Husserl selon ses trois modes canoniques : perception, imagination et signification. L’une des idées fortes est que l’intentionnalité est une construction progressive du sens, et qu’elle se constitue à partir de la perception. L’intentionnalité se développe donc selon un axe généalogique, de par sa constitution progressive selon trois modalités, et téléologique de par sa visée de signification. Voir aussi English sur Sartre (2005) ; English, J. (1994). « La différentiation de l'intentionnalité en ses trois modes canoniques comme problème constitutif central de la phénoménologie transcendantale », Recherches Husserliennes, vol. 1, p. 47-72 ; English, J. (2005). « De la conscience à la psyché : une phénoménologie éclatée » Cité 22, Paris, PUF ; English, J. (2006). Sur l’intentionnalité et ses modes, Paris, PUF, coll. « Épiméthée » ; Benoist, J. (2017). « Le structuralisme phénoménologique de Jacques English », Revue de Métaphysique et de Morale, n° 94, p. 233-244 ; Brisart, R. (2019) « Textes posthumes I : Cours sur l’intentionnalité », Bulletin d'Analyse Phénoménologique [En ligne], vol. 15, n°3, URL : https://popups.uliege.be/1782-2041/index.php?id=1068.
59 Sartre, J-P. (1940). L’imaginaire, Paris, Gallimard, Folio essais. p. 364-365.
60 Cf. aussi l’exemple de la viscosité et des sentiments dans L’être et le néant (1943). Sartre, J-P. (1943). L’être et le néant, Paris, Gallimard, coll. « Tel ».
61 Op. cit.
62 Nous notons que les métaphores perceptives intermodales et leurs interprétations sont une source de confusion à la fois (i) sur le plan de la définition, entre trois phénomènes pourtant distincts : l’intermodalité perceptive, la métaphore intermodale et la synesthésie et (ii) sur le plan de l’explication, en ce qu’elles ne tiennent pas seulement de la perception comme nous venons de le voir.
63 Op. cit. p.361.
64 Cf. Maurice Elie (2003) pour une introduction à la philosophie des couleurs de Wilhelm Schapp : Schapp, W. (2003). Elie, M. (ed.), « Contributions à la Phénoménologie de la perception », Noesis, 6, p. 49-97.
65 Ibid., p. 96.
66 Husserl, E. (1900/1901). Recherches Logiques, trad. fr. de Hubert Elie avec la collaboration de Lothar Kelkel et René Schérer. Tome second. Recherches pour la phénoménologie et la théorie de la connaissance. Deuxième Partie, Paris, PUF.
67 Je remercie Gregory Cormann, lors du séminaire annuel du CREPH 2021, de m’avoir informé que la lecture de Flournoy et aussi de Flach par Sartre date de son mémoire de DES à l’École normale supérieure en 1927. Lequel étant reproduit dans les Études sartriennes (2018). On pourra compléter cette lecture du texte de Sartre, par la lecture qu’en ont faite Cormann et Dassoneville (2019). Nous n’avons pas, ici, fait de lecture comparative entre le Sartre du DES de 1927 et celui de L’imaginaire (1940). Les éventuelles erreurs d’appréciation historico-critiques et de problématisation restant miennes ; Jean-Paul Sartre, « L’Image dans la vie psychologique : rôle et nature », Études sartriennes, n° 22 : Sartre inédit : le mémoire de fin d’études (1927), sous la direction scientifique de Gautier Dassonneville, Paris, Classiques Garnier, 2018, p. 43-247 ; Grégory Cormann et Gautier Dassonneville (2019). « Traduire la Psychopathologie générale : Sartre avec Lagache et Aron, face à Jaspers. Une lecture du mémoire de DES de Sartre sur L’Image dans la vie psychologique (1927) », Revue germanique internationale [En ligne], 30, mis en ligne le 07 janvier 2020.
68 Op. cit.
69 Selon Cormann et Dassoneville (2019), op. cit., « Sartre investit massivement les résultats de la psychologue viennoise Auguste Flach, élève de Karl Bühler, dont l’article “Über symbolische Schemata im produktiven Denkprozess” de 1925, n’a pas encore rencontré d’écho en France. La mise au jour des schèmes symboliques semble une découverte psychologique de premier ordre dont Sartre prétend de dégager toute la portée et la juste signification. »
70 Sartre, 1940, op. cit., p. 209.
71 Flournoy, Des phénomènes de synopsie (1893), cité par Sartre dans L’imaginaire.
72 Dans une autre perspective on pense ici à la notion de sens secondaire développée par Wittgenstein dans ses Investigations philosophiques (posthume, 1953) dans Wittgenstein, L. (1918) . Tractacus logico-philosophicus suivi des Investigations philosophiques, trad.fr. de Klossowski,P. Paris, Gallimard, coll. « Tel ».
73 Une nouvelle fois, je remercie Gregory Cormann, de m’avoir informé, que les descriptions de Merleau-Ponty tenaient aussi des expériences que Sartre avait pu faire avec la mescaline. Dans leur article, Cormann et Dassoneville (2019), op. cit., écrivent : « Dans ses “ Notes sur la prise de mescaline ” qui lui servent de réserve pour écrire sur les hallucinations et auxquelles Merleau-Ponty aura aussi un accès privilégié pour écrire sa Phénoménologie de la perception, Sartre excelle à décrire l’univers fantastique qui entoure l’halluciné.
74 Merleau-Ponty, M. (1945), op. cit., p. 281.
75 Merleau-Ponty, M. (1945), op. cit., p. 287.
76 Merleau-Ponty, M. (1948, 1966 pour la pagination), op. cit., p. 88.
77 Op. cit., Livre 3, Chap 4.
78 La notion de tout qui est plus que la somme de ses parties et indivisible est développée par les Gestaltistes de l’école de Berlin (Koffka, Köhler et Wertheimer) et avant eux par Christian Von Ehrenfels dans son célèbre article « On Gestalt Qualities » (1890), où il montre l’indivisibilité d’une mélodie, qui est plus que la somme des notes qui la composent. (traduction française dans Fisette, D. et Fréchette, G. (eds), À l’école de Brentano. De Würzbourg à Vienne, Paris, Vrin, 2007, Voir aussi leur introduction.) Pour une introduction en anglais cf. Muligan et Smith (1988) in Smith, 1988, op. cit.
79 Chisholm, R.M. (1957). Perceving:, A Philosophica Study, Ithaca (NY), Cornell University press ; Sellars, W. (1968). Science and Metaphysics, London, Routledge & Kegan Paul ; Tye, M. (1984). « The adverbial Approach to Visual Experience », Philosophical Review, 93, p. 195-225.
80 Davidson, D. (1967, 1993). « La forme logique des phrases d’action », trad. fr. de Pascal Engel in Actions et événements, Paris, PUF, coll. « Épiméthée ».
81 Guimier, C. (1996). Les adverbes en français. Le cas des adverbes en -ment, Paris, Orphys ; Molinier, C. et Levrier F. (2000). Grammaire des adverbes. Description des formes en -ment, Genève, Droz.
82 Il s’agit du compte rendu réel et symptomatique d’un synesthète ou comme notre exemple au début de cet article « ré bémol = orange bleu » etc. D’autres disent par exemple que cette forme géométrique à un goût sucré etc.
83 En somme le do et le bleu ne se rencontrent qu’au niveau de l’expérience sensorielle. Même si le bleu semble pourtant perdurer dans le contenu intentionnel du synesthète, il n’en est pas pour autant une propriété de premier ou second ordre mais un mode de présentation. Il y a donc une sorte d’inadéquation entre le compte rendu linguistique du synesthète, la phénoménologie de l’expérience synesthésique et la nature du contenu intentionnel.
84 Frege, G. (1892, 1971). « Sens et Dénotation », in Écrits logiques et philosophiques, trad fr. de C. Imbert. Paris, Seuil.
85 Mach, E. (1914, 1998). Analyse des sensations, Édition Jacqueline Chambon.
86 Dans le cas de la synesthésie projective, le bleu reste aussi au niveau de l’expérience sensorielle, même si l’effet du bleu peut apparaître plus intense en vertu de sa présence dans le champ visuel du synesthète. Mais dans tous les cas la qualité synesthésique d’une synesthésie projective vient aussi maniériser le contenu.
87 L’impression pour un synesthète que le do est bleu vient du fait que l’événement perceptif « entendre » se présente sous un mode de présentation phénoménal comportant du bleu, mais le bleu n’est pas une propriété du do.
88 Le fait que la synesthésie soit un phénomène quasi-perceptif n’est à pas prendre comme une réduction du phénomène ou bien encore une minimisation du rôle de l’expérience sensorielle dans la détermination du contenu.
89 Leyssen, S. (2015). « La phénomenologie expérimentale d’Albert Michotte : un problème de traduction », in Niveleau, C,E & Métraux, A. (eds). The Bounds of Naturalism: Experimental Constraints and Phenomenological Requiredness, Philosophia Scientiæ, vol. 19, n° 3, p. 45-71.
90 Michotte, A. (1948). « L’énigme psychologique de la perception dans le dessin linéaire », Bulletin de la Classe des Lettres de l’Académie Royale de Belgique, 34, p. 268-288.
91 Molinier, C. (2006). « Les termes de couleurs en français. » Essai de clarification sémantico-syntaxique, Cahier de grammaire, 30, p. 250-275.
92 Op. cit.

